网站域名:www.99biaozhun.com
会员登陆
免费注册
网站首页
最近更新
教育
技术资料
生活
图纸
搜索
上传资料
发布
当前位置:
>
文档资料
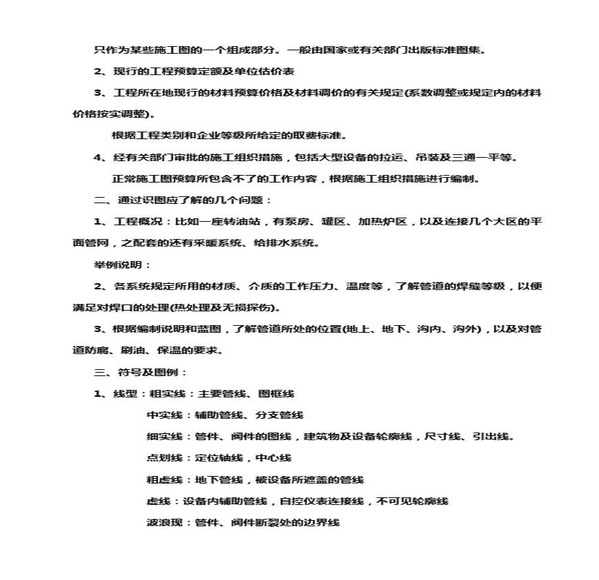
> 工艺管道工程识图_的基本知识
工艺管道工程识图_的基本知识.pdf 免费下载
星级评价:
暂无
文件大小:563KB
下载权限:无需注册
更新时间:2023-01-19
文件类型:.pdf
隶属栏目:文档资料
上传会员:Aaron
浏览次数:1
授权方式:非商业性使用。侵权违法举报 i99biaozhun@163.com
内容介绍
工艺管道工程识图_的基本知识资料下载,喜欢的朋友可以下载收藏!
第一页预览图:
第二页预览图:
·
进入下载地址列表
其他资料
猜你喜欢
下载排行
2008年硕士研究生入学考试数据结构
点击量:5次
2
高频焊接钢管工艺参数的研究
3
TSOP迭层芯片封装的工艺研究
4
基于废旧混凝土制备透水砖工艺的研究
5
遗址博物馆预防性保护关键技术与古代建筑传统工艺
6
JB-T 9169[1].12-1998工艺管理导则 工艺试验研究
7
有机硅凝胶灌封高压电器元件工艺研究
8
烟气脱硫工艺过程控制系统设计毕业
9
GJB905-1990熔模铸造工艺质量控制_
10
GBT 25135-2010 锻造工艺质量控制规范
11
GJB480A-95金属镀覆和化学覆盖工艺质量控制要求
12
HG-T20570.10-95 工艺系统专业噪声控制设计_
13
03微电子工艺基础污染控制和芯片制造基本工艺概述
14
HG T20570.10-95 工艺系统专业噪声控制设计
15
活性污泥工艺简明原理及设计计算.周雹.中国建筑工
16
活性污泥工艺简明原理及设计计算-周雹2005年
17
马丁.格林《太阳电池工作原理、工艺和系统的应用
18
集成电路制造技术原理与工艺 王蔚 习题答案
19
《陶瓷基复合材料——原理、工艺、性能与设计》
20
染整工艺原理新版本 赵涛 下册
21
活性炭生产工艺原理与设计
22
1.活性污泥工艺简明原理及设计计算 周雹
23
发酵工艺学原理
24
csm膜运行技术参数与工艺原理解析
25
塑料成型工艺与模具设计 第4章-注射成型原理工具
26
电工技术入门丛书 电动机原理与使用入门 第一章
27
JB-T+2435-1978+铸造工艺符号及表示方法
28
图论基本知识100例 张宁生田利英-中学数学奥林匹
29
建筑安装工程施工图集(第二版)8管道工程
30
建筑安装工程施工图集(第二版)08 管道工程
31
建筑安装工程施工图集(第二版)8 管道工程
32
建筑安装工程施工图集 管道工程(第二版)
33
建筑安装工程施工图集(第二版)_管道工程
34
42672_18747_建筑安装工程施工图集(第二版)08
35
建筑安装工程施工图集(第二版) 管道工程
36
建筑安装工程施工图集(第二版)08管道工程
37
JB-T 9186-1999 二氧化碳气体保护焊工艺规程
《期货交易策略》[美]斯坦利.克罗(
点击量:200次
200
2
《期货交易策略》[美]斯坦利.克罗(Stan
200
3
GBT14976-2002流体输送用不锈钢无缝钢
200
4
水利水电工程环境保护概估算编制规程 S
200
5
锅炉、热交换器用不锈钢无缝钢管 GB 13
200
6
GB_50041-2008_锅炉房设计规范
200
7
GBT--9089.1-2008
200
8
韩顺平玩转oracle视频教程笔记
200
9
使用频率最高的一千句 英语
200
10
《毛宗岗批评本三国演义》[明] 罗贯中
200
11
GB/T 50610-2010 车用乙醇汽油储运设
200
12
7944740
200
13
WHO+Classification+of+Tumours+of+Fem
200
14
1998年考研英语真题及解析
200
15
线性代数 98 国防科大 321
200
16
JBZQ 4224-2006 O形橡胶密封圈