网站域名:www.99biaozhun.com
会员登陆
免费注册
网站首页
最近更新
教育
技术资料
生活
图纸
搜索
上传资料
发布
当前位置:
>
文档资料
> 概率论与数理统计复习笔记
概率论与数理统计复习笔记.pdf 免费下载
星级评价:
暂无
文件大小:428.1KB
下载权限:无需注册
更新时间:2023-10-03
文件类型:.pdf
隶属栏目:文档资料
上传会员:supertom
浏览次数:1
授权方式:非商业性使用。侵权违法举报 i99biaozhun@163.com
内容介绍
概率论与数理统计复习笔记资料下载,喜欢的朋友可以下载收藏!
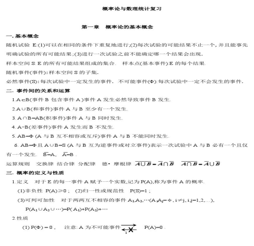
第一页预览图:
第二页预览图:
·
进入下载地址列表
其他资料
猜你喜欢
下载排行
2008年硕士研究生入学考试数据结构
点击量:5次
2
教育学考研教育综合复习笔记——教育研究方法(一
3
教育学考研教育综合复习笔记——教育研究方法(二
4
人力资源6大模块理论复习思维导图-【精品案例】
5
美学原理_杨辛甘霖_2012年考研复习核心笔记彩打
6
王道考研系列:2013年计算机组成原理联考复习指导
7
自考4735数据库系统原理自学考试复习资料
8
王道考研系列:2013年计算机组成原理联考复习指导
9
择优分配原理:经济学和它的数理基础(茅于轼)
10
2014年教育学原理考研复习攻略
11
混凝土结构设计原理复习宝贵资料_题集_附答案
12
2014年2015年中南地理信息系统原理考研真题复习笔
13
2015年考研周三多《管理学——原理与方法》高分复
14
微复习(微信公众号:生学术墙)
15
苏教小学生三年级语文上册近、反义词复习
16
盛世清北-2012学生考研经验-考研各科复习规划
17
高考数学复习:如何提高学生解题思维能力
18
医学生__考研大纲__科目_及基本复习思路 (3)
19
科教版小学五年级上册科学各单元复习题(精选)
20
小学教师资格《教育教学知识与能力》复习重点67页
21
2017小学教师资格《教育教学知识与能力》复习重点
22
作文复习[小学语文课件 PPT课件 教学课件].ppt_
23
小学教育心理学资料(教师资格考试)_各章的复习资
24
小学语文总复习手册
25
小学语文关联词复习
26
小学一年级语文下册字语(多音字、反义词、近义词)
27
小学一年级上册数学_总复习(超值)
28
苏教版小学三至六年级《科学》复习资料汇总 (1)
29
小学语文总复习-反义词汇总
30
小学一年级期末复习题清晰
31
【总编号:200923】小学数学五年级上册小数乘法、
32
小学数学总复习整理
33
苏教版小学三至六年级《科学》复习资料汇总
34
小学语文五年级下册期末综合复习卷6
35
小学五年级语文期末复习计划
36
小学数学总复习知识整理(全)
37
pep小学英语五年级上册期中复习资料
《期货交易策略》[美]斯坦利.克罗(
点击量:200次
200
2
《期货交易策略》[美]斯坦利.克罗(Stan
200
3
GBT14976-2002流体输送用不锈钢无缝钢
200
4
水利水电工程环境保护概估算编制规程 S
200
5
锅炉、热交换器用不锈钢无缝钢管 GB 13
200
6
GB_50041-2008_锅炉房设计规范
200
7
GBT--9089.1-2008
200
8
韩顺平玩转oracle视频教程笔记
200
9
使用频率最高的一千句 英语
200
10
《毛宗岗批评本三国演义》[明] 罗贯中
200
11
GB/T 50610-2010 车用乙醇汽油储运设
200
12
7944740
200
13
WHO+Classification+of+Tumours+of+Fem
200
14
1998年考研英语真题及解析
200
15
线性代数 98 国防科大 321
200
16
JBZQ 4224-2006 O形橡胶密封圈