网站域名:www.99biaozhun.com
会员登陆
免费注册
网站首页
最近更新
教育
技术资料
生活
图纸
搜索
上传资料
发布
当前位置:
>
文档资料
> IPC-7525 钢网设计规则
IPC-7525 钢网设计规则.pdf 免费下载
星级评价:
暂无
文件大小:379.6KB
下载权限:无需注册
更新时间:2022-07-16
文件类型:.pdf
隶属栏目:文档资料
上传会员:雪至寒
浏览次数:1
授权方式:非商业性使用。侵权违法举报 i99biaozhun@163.com
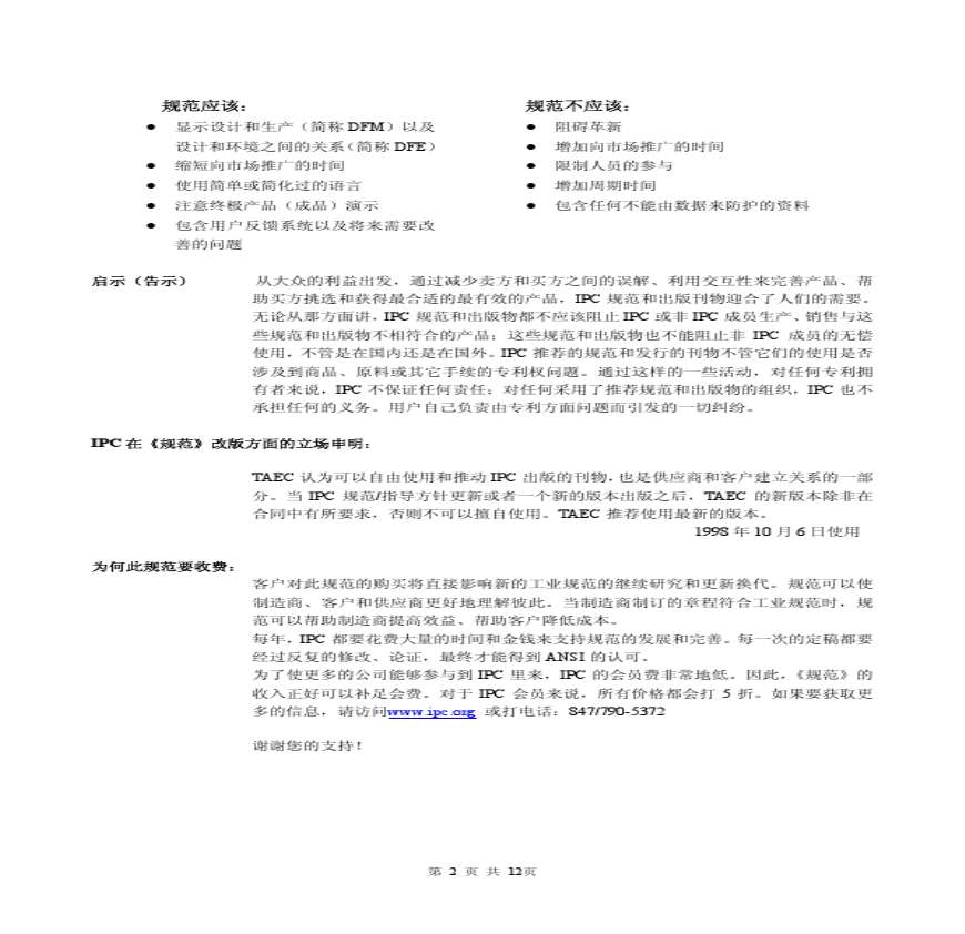
内容介绍
IPC-7525 钢网设计规则资料下载,喜欢的朋友可以下载收藏!
第一页预览图:
第二页预览图:
·
进入下载地址列表
其他资料
经典完整SMT开孔指南(参照A)_文档下载 x 学习资料页 - 。
猜你喜欢
下载排行
2008年硕士研究生入学考试数据结构
点击量:5次
2
2008年硕士研究生入学考试数据结构与C语言程序设
3
设计思维研究
4
住宅建筑门厅设计研究
5
体积法_1_设计方法系列研究之一_葛明
6
商业建筑的标识导向系统设计研究
7
折迭空间—— 一种建筑设计手法研究
8
复合材料蜂窝夹层板结构的多工况优化设计研究
9
嵌入式Linux设备驱动程序的设计与研究
10
TB 10504-2007 铁路建设项目预可行性研究、可行性
11
中美欧抗震设计规范地震动参数换算关系的研究
12
Linux操作系统网络协议栈的设计与实现研究
13
吸收与创新_理查德_迈耶设计手法对新徽派建筑的指
14
一种光学遥感成像系统优化设计新方法研究
15
自旋电子学材料_物理和器件设计原理的研究进展
16
海洋自升式移动式平台设计
17
三相并网逆变器LCL滤波器的参数设计与研究
18
某企业装配生产线的布局设计与优化研究
19
建筑气候分析与设计策略研究
20
高层建筑热水系统优化设计研究
21
舒华 多因素实验设计
22
基于JAVA的网络蜘蛛的设计与实现
23
基于BIM技术的建筑节能设计软件开发研究_邱相武
24
质性研究设计读书笔记
25
两轮自平衡小车的设计与大范围稳定控制的研究
26
心理与教育研究中的多因素实验设计
27
SY-T 6768-2009 油气田地面工程项目可行性研究及
28
《园冶》设计思想研究
29
500kV交联聚乙烯电缆绝缘结构的研究设计
30
包容型再生混凝土配合比设计试验研究
31
基于使用年限的高性能混凝土配合比设计与试验研究
32
大掺量粉煤灰混凝土配合比设计与性能研究
33
乡村旅游景观规划设计研究_以厦门市同安区五峰村
34
六西格玛公差设计方法研究
35
社会科学研究方法:研究设计的准则
36
高速永磁无刷直流电机性能分析与设计的研究
37
25繁荣建筑文化致力技术创新_中信建筑设计研究总
《期货交易策略》[美]斯坦利.克罗(
点击量:200次
200
2
《期货交易策略》[美]斯坦利.克罗(Stan
200
3
GBT14976-2002流体输送用不锈钢无缝钢
200
4
水利水电工程环境保护概估算编制规程 S
200
5
锅炉、热交换器用不锈钢无缝钢管 GB 13
200
6
GB_50041-2008_锅炉房设计规范
200
7
GBT--9089.1-2008
200
8
韩顺平玩转oracle视频教程笔记
200
9
使用频率最高的一千句 英语
200
10
《毛宗岗批评本三国演义》[明] 罗贯中
200
11
GB/T 50610-2010 车用乙醇汽油储运设
200
12
7944740
200
13
WHO+Classification+of+Tumours+of+Fem
200
14
1998年考研英语真题及解析
200
15
线性代数 98 国防科大 321
200
16
JBZQ 4224-2006 O形橡胶密封圈