网站域名:www.99biaozhun.com
会员登陆
免费注册
网站首页
最近更新
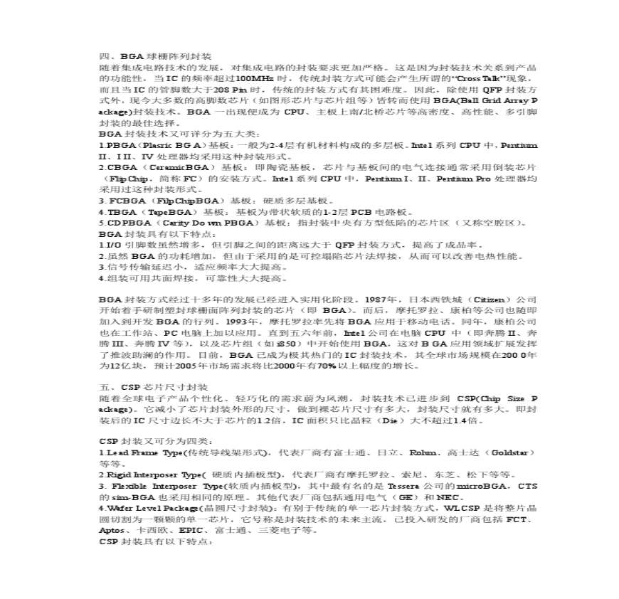
教育
技术资料
生活
图纸
搜索
上传资料
发布
当前位置:
>
文档资料
> 芯片封装大全集锦
芯片封装大全集锦.pdf 免费下载
星级评价:
暂无
文件大小:1.2 M
下载权限:无需注册
更新时间:2022-08-12
文件类型:.pdf
隶属栏目:文档资料
上传会员:小林
浏览次数:1
授权方式:非商业性使用。侵权违法举报 i99biaozhun@163.com
内容介绍
芯片封装大全集锦资料下载,喜欢的朋友可以下载收藏!
第一页预览图:
第二页预览图:
·
进入下载地址列表
其他资料
猜你喜欢
下载排行
2008年硕士研究生入学考试数据结构
点击量:5次
2
高等代数研究生试题集锦[钱吉林]
3
Mckinsey的中国芯片市场研究
4
TSOP迭层芯片封装的工艺研究
5
TSOP迭层芯片封装的研究
6
数模溷合实时应用视觉芯片的研究和设计
7
基因芯片PCR温度模煳自整定PID控制算法的研究
8
微流控芯片分离效果光电检测方法研究(d)
9
面向COG的芯片识别与定位技术研究
10
00)基于ARM微处理器与DSP运动控制芯片的嵌入式多
11
AA51880航模用伺服马达控制芯片
12
USB控制芯片cy7c68013中文手册
13
基于DSP的单芯片数字控制UPS电源
14
采用MC34063芯片的DCDC电源变换控制器设计
15
步进电机控制芯片UDN2916LB_原理及应用
16
无线传输芯片CC1100在继电器控制系统中的应用
17
HG7881CP_电机控制驱动芯片
18
03微电子工艺基础污染控制和芯片制造基本工艺概述
19
新一代步进电机控制芯片SPI-7210M原理及应用[1]
20
基因芯片荧光靶点显微成像自动调焦控制(d)
21
基于常规PID和风门开关控制的PCR基因芯片温度快速
22
全速USB控制芯片SL11的应用
23
步进电机芯片
24
RS232接口芯片双电荷泵电平转换器原理
25
PLC选用的芯片STM32F的各类原理图收集区 (ourdev.
26
nrf905无线收发芯片原理及设计实现
27
射频卡基站芯片U2270B的原理及应用
28
超级芯片电视机原理与维修
29
DSP芯片TMS320C3X的原理与开发应用(第2版) 作者
30
几种芯片串行下载线的原理图
31
全国中学生物理竞赛分类集锦
32
人教版语文必背古诗词及文言文集锦(小学、初中、
33
小学一年级数学应用题集锦(200题)
34
小学英语课堂游戏集锦
35
国家教师资格考点攻略月试题集锦.FIT)
36
DSP芯片应用系列讲座_二_第4讲TMS320F281xDSP的存
37
SJT 11399-2009 半导体发光二极管芯片测试方法
《期货交易策略》[美]斯坦利.克罗(
点击量:200次
200
2
《期货交易策略》[美]斯坦利.克罗(Stan
200
3
GBT14976-2002流体输送用不锈钢无缝钢
200
4
水利水电工程环境保护概估算编制规程 S
200
5
锅炉、热交换器用不锈钢无缝钢管 GB 13
200
6
GB_50041-2008_锅炉房设计规范
200
7
GBT--9089.1-2008
200
8
韩顺平玩转oracle视频教程笔记
200
9
使用频率最高的一千句 英语
200
10
《毛宗岗批评本三国演义》[明] 罗贯中
200
11
GB/T 50610-2010 车用乙醇汽油储运设
200
12
7944740
200
13
WHO+Classification+of+Tumours+of+Fem
200
14
1998年考研英语真题及解析
200
15
线性代数 98 国防科大 321
200
16
JBZQ 4224-2006 O形橡胶密封圈