ͼÏñ´¦ÀíºÍ¼ÆËã»úÊÓ¾õÖеľ­µäÂÛÎÄ.pdf Ãâ·ÑÏÂÔØ

ÄÚÈݽéÉÜ
ͼÏñ´¦ÀíºÍ¼ÆËã»úÊÓ¾õÖеľ­µäÂÛÎÄ×ÊÁÏÏÂÔØ,ϲ»¶µÄÅóÓÑ¿ÉÒÔÏÂÔØÊղأ¡
µÚÒ»Ò³Ô¤ÀÀͼ£º

µÚ¶þÒ³Ô¤ÀÀͼ£º

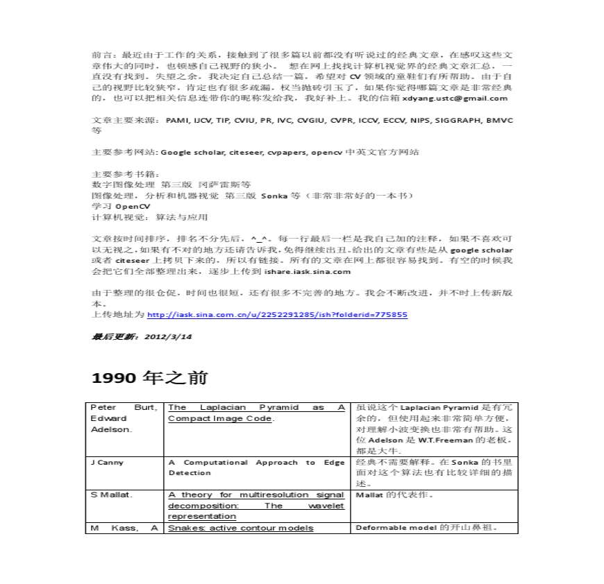
_rµÄ²©¿ÍÄêÔÂÈÕb(²¿·Ö)_xµÄ²©¿Íb ²©¿ÍÔ° ǰÑÔ:×î½üÓÉÓÚ¹¤×÷µÄ¹ØÏµ,½Ó´¥µ½ÁËºÜ¶àÆªÒÔǰ¶¼Ã»ÓÐÌý˵¹ýÎÄÕÂ,ÔÚ¸Ð̾ÕâЩÎÄÕÂΰ´óµÄͬʱ,Ò²¶Ù¸Ð×Ô¼ºÊÓÒ°µÄÏÁС¡£
ÏëÔÚÉÏÕÒÕÒ·¢±íʱ¼ä£ºÄêÔÂÈÕ ÓëÁìÓò_½ð´ó´óÚÀµÄ²©¿ÍÄêÔÂÈÕbÁìÓòÓÐÄÄЩ? ' »Ø´ðʱ¼ä£ºÄêÔÂÈÕ '>×î¼Ñ´ð°¸£ºÎ¢ÈíÑÇÖÞÑо¿ÔºÔÚÈ¥ÄêÄêÄ©µÄʱºòÕûÀíÁËÒ»·Ý¡°ÁìÓòÍÆ¼öÁÐ±í¡±,PÔÚÏÂÃæ,Ï£ÍûÄܶÔÄãÓÐËù°ïÖú¡£
D HÓëÎÄÕÂ_µÄ²©¿Íb'>·¢±íʱ¼ä£ºÄêÔÂÈÕbÓëØ¡Êǵ±Ê±¼´ÐËдÁËÒ»¸ö¡¶²»¡·¡£
ÏÖÔÚÀ´¿´,ÄǸöÎĵµÐ´ Òò´Ë¾­µäÐźŴ¦ÀíºÍËæ»úÐźŴ¦Àí¶¼ÊDZر¸µÄÀíÂÛ»ù ¡£
2008Äê˶ʿÑо¿ÉúÈëѧ¿¼ÊÔÊý¾Ý½á¹¹ÓëCÓïÑÔ³ÌÐòÉè¼Æ(991£©ÊÔÌâÓë

2008Äê˶ʿÑо¿ÉúÈëѧ¿¼ÊÔÊý¾Ý½á¹¹

µã»÷Á¿£º5´Î

2¹ØÓÚÎÒ¹ú¼ÆËã»úÈí¼þµÄ֪ʶ²úȨ±£»¤ÎÊÌâÑо¿
3ºúÕ¼Òå-¼ÆËã»úÊÓ¾õ-½²×ù
42011¼ÆËã»úרҵÑо¿Éúͳ¿¼×Ô²âÄ£ÄâÌâ
5ºúÕ¼Òå_¼ÆËã»úÊÓ¾õµÄÈÎÎñ¼°Ä¿Ç°µÄÑо¿ÏÖ×´
6¹úÄÚÍâËÄÖÖ³£¼û¼ÆËã»ú¸¨Öú·­ÒëÈí¼þ±È½ÏÑо¿_ÖìÓñ
7²¢ÐмÆËã·½·¨Ñо¿Óë²¢ÐмÆËã»ú
8·½ÕýapabiÁªÃËÍÆ¼ö.[¼ÆËã»ú·´È¡Ö¤¼¼ÊõÑо¿]
9¼ÆËã»ú¸¨Öú·­ÒëÑо¿·½·¨¼°ÆäÓ¦ÓÃ
10½ÝÁª¹ßÐÔ×éºÏµ¼º½¼ÆËã»úÌåϵ½á¹¹Ñо¿
11ÃÜÂëËã·¨µÄÏÖ×´ºÍ·¢Õ¹Ñо¿¼ÆËã»úÓ¦Óà 2004Äê2ÆÚ_
12¼ÆËã»úÍøÂç¿É¿¿ÐÔÊÔÑéÆÀ¼Û¼¼ÊõÑо¿
13»ùÓÚUSB½Ó¿ÚµÄ¼ÆËã»úÔ¶³ÌͨÐÅ·½·¨Ñо¿
14¼ÆËã»ú¼¼ÊõÔÚ¿ËÊÏ×ÛºÏÕ÷»¼Õ߯¤ÎƶԳÆÐÔÑо¿ÖеÄÓ¦
15ÊýÄ£äãºÏʵʱӦÓÃÊÓ¾õоƬµÄÑо¿ºÍÉè¼Æ
162009ÄêÈ«¹ú˶ʿÑо¿ÉúÈëѧ¿¼ÊÔ¼ÆËã»úͳ¿¼ÕæÌâ(Íê
172009ÄêÈ«¹ú˶ʿÑо¿ÉúÈëѧ¿¼ÊÔ¼ÆËã»úͳ¿¼ÕæÌâ²Î¿¼
18¼ÆËã»úÓ¢Óï´Ê»ãµÄ¹¹´Ê·½Ê½Ñо¿
19»ùÓÚÈÏÖªÐÄÀíѧµÄ¼ÆËã»úͼ±êÑо¿
20¼ÆËã»ú´ÅÍ··ÉÐйý³ÌµÄ·ÂÕæÑо¿_
21¸Ö¹ÜÕÅÁ¦¼õ¾¶»ú¼ÆËã»ú·ÂÕæÏµÍ³µÄÑо¿
22½¨Öþ½ÚÄܼÆËã»úÆÀ¹ÀÌåϵÑо¿
23¼ÆËã»ú¿ØÖÆÏµÍ³£ºÔ­ÀíÓëÉè¼Æ£¨µÚ3°æ£©
24_¼¯É¢ÐͼÆËã»ú¿ØÖÆÏµÍ³(DCS)
25º½¿ÕÉãÓ°ÍÓÂÝÎȶ¨Æ½Ì¨µÄǶÈëʽ¼ÆËã»ú¿ØÖÆÏµÍ³
26Ë®µçÕ¾¼ÆËã»ú¿ØÖÆ
27¼ÆËã»ú¿ØÖÆÏµÍ³
28¿ó¾®Ö±Á÷ÌáÉý»ú¼ÆËã»ú¿ØÖƼ¼Êõ
29»ùÓÚMATLAB µÄÄ£ìÎ×ÔÕû¶¨P ID ²ÎÊý¿ØÖÆÆ÷¼ÆËã»ú·Â
30¼ÆËã»ú¿ØÖÆÏµÍ³-¸ß½ðÔ´
31Buckµç·µÄ¼ÆËã»ú¿ØÖÆÏµÍ³Éè¼Æ
32¼ÆËã»ú¿ØÖÆÏµÍ³Ô­ÀíÓëÉè¼Æ
33¼ÆËã»ú¿ØÖÆÓëÓ¦ÓÃʵÑé½²Òå´úÂë_¼ªÁÖ09¼¶
34¡¶¼ÆËã»ú¿ØÖÆÏµÍ³¡·¿Î³ÌʵÑéÖ¸µ¼Êé_free
35GBZ 187-2007¼ÆËã»úXÉäÏßÉãÓ°£¨CR£©ÖÊÁ¿¿ØÖƼì²â
36µçÁ¦ÏµÍ³¼ÆËã»ú¸¨Öú·ÖÎöÓë¿ØÖÆ - Âí¹þÀ­Ë¹ÄɱÓ˹
37»ùÓÚMATLAB µÄ×ÔÊÊӦģìÎPID ¿ØÖÆÏµÍ³¼ÆËã»ú·ÂÕæ