网站域名:www.99biaozhun.com
会员登陆
免费注册
网站首页
最近更新
教育
技术资料
生活
图纸
搜索
上传资料
发布
当前位置:
>
文档资料
> 拓普康(topcon)gts-100n(102n-105n)全站仪使用说明书1~80页(无水
拓普康(topcon)gts-100n(102n-105n)全站仪使用说明书1~80页(无水.pdf 免费下载
星级评价:
暂无
文件大小:1.9 M
下载权限:无需注册
更新时间:2022-09-19
文件类型:.pdf
隶属栏目:文档资料
上传会员:蔡业荣
浏览次数:1
授权方式:非商业性使用。侵权违法举报 i99biaozhun@163.com
内容介绍
拓普康(topcon)gts-100n(102n-105n)全站仪使用说明书1~80页(无水印)资料下载,喜欢的朋友可以下载收藏!
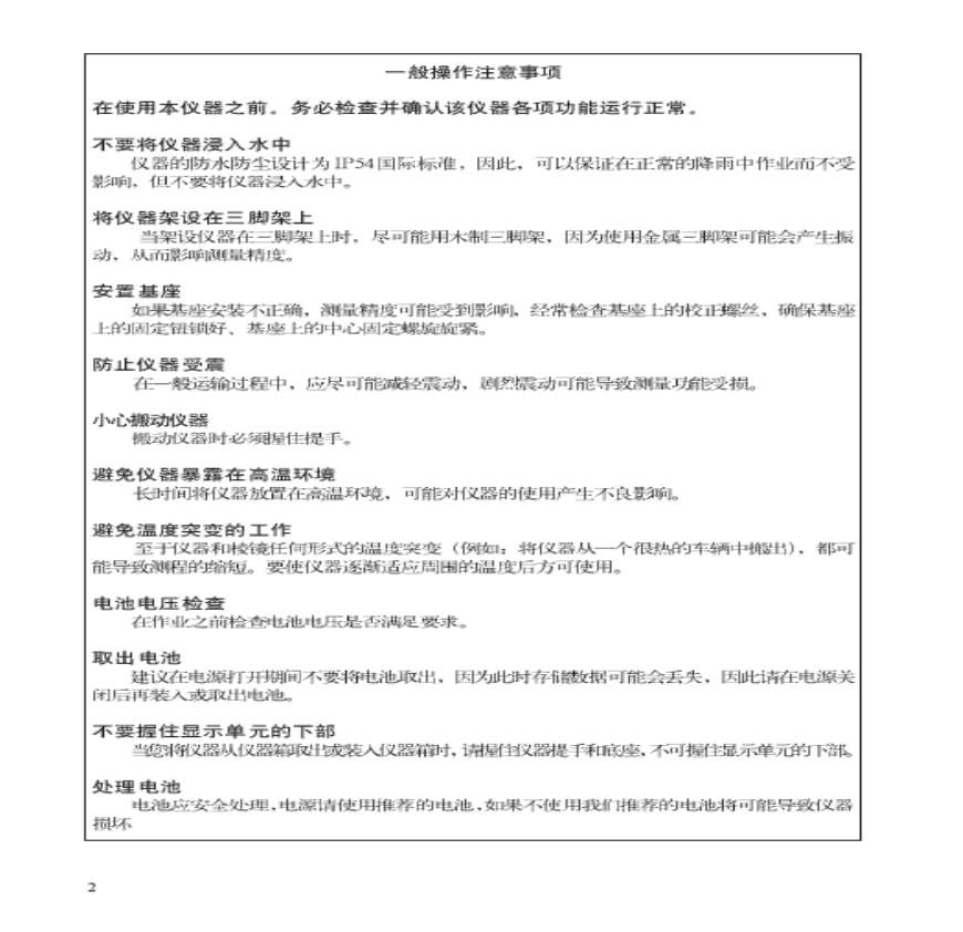
第一页预览图:
第二页预览图:
·
进入下载地址列表
其他资料
猜你喜欢
下载排行
2008年硕士研究生入学考试数据结构
点击量:5次
2
ET-SZ6使用说明书0706
3
股票估值实用指南(第二版)清晰无水印 文字可复
4
思维导图丛书 大脑使用说明书
5
HGT21574-2008 化工设备吊耳及工程技术要求-无水
6
VCAD化工容器CAD施工图软件使用说明书-
7
简单介绍锅炉软化水设备安装使用说明书
8
全站仪徕卡TC(A)2003 程序手册
9
2012年5月SAT北美真题( 无水印完美版)ladybird
10
WRS—2A(WRS-2)型微机熔点仪使用说明书 (1)
11
01v96i使用说明书
12
WRT-R2系统分机安装使用说明书RZS-212B A1-慧锐通
13
WRT-R2系统分机安装使用说明书PZS-212B A1分机-慧
14
WRT-R2系统二次确认机安装使用说明书DZH-212 A2-
15
WRT-R2系统分机安装使用说明书ZS-212ZCD8S7 A4-慧
16
WRT-R2系统分机安装使用说明书UZS-212ZCD8S7 A0-
17
WRT-R2系统分机安装使用说明书UZS-212CS7 A0-慧锐
18
WRT-R2系统分机安装使用说明书PZS-212BD4 A2分机-
19
sony a57使用说明书(英语版)
20
CANON A3400IS使用说明书
21
激光内凋机使用说明书中文简体a版
22
JW-2A微机扭矩仪使用说明书
23
2014考研英语答题卡无水印完美打印版A3纸双面打印
24
老板食品消毒柜ZTD100B-810使用说明书
25
FM192B-CC 热电偶冷端补偿模块使用说明书
26
WRT-R2系统分机安装使用说明书KZS-212CD8Q B0-慧
27
DXD120-DOD耐高温阻胶离型膜使用说明书1B18
28
!!!程序编译过程步骤 C8051F020开发板使用说明
29
35kv开关柜安装使用说明书KYN64-40[1].5_第二版
30
三聚氰胺胶体金快速检测试纸条使用说明书
31
心态的能量(3分钟就领会、一辈子都受益的心态使
32
《杰西·利弗莫尔疯狂的一生》【理查德·斯米顿】
33
《下一个暴富点》【肯·费雪】高清无水印
34
[陈江挺]炒股的智慧 第三版(高清无水印)
35
Galaxy Note2使用说明书
36
三鼎-STS-750(750R)全站仪操作说明书
37
SMG3000手持式三相相位伏安表使用说明书
《期货交易策略》[美]斯坦利.克罗(
点击量:200次
200
2
《期货交易策略》[美]斯坦利.克罗(Stan
200
3
GBT14976-2002流体输送用不锈钢无缝钢
200
4
水利水电工程环境保护概估算编制规程 S
200
5
锅炉、热交换器用不锈钢无缝钢管 GB 13
200
6
GB_50041-2008_锅炉房设计规范
200
7
GBT--9089.1-2008
200
8
韩顺平玩转oracle视频教程笔记
200
9
使用频率最高的一千句 英语
200
10
《毛宗岗批评本三国演义》[明] 罗贯中
200
11
GB/T 50610-2010 车用乙醇汽油储运设
200
12
7944740
200
13
WHO+Classification+of+Tumours+of+Fem
200
14
1998年考研英语真题及解析
200
15
线性代数 98 国防科大 321
200
16
JBZQ 4224-2006 O形橡胶密封圈