网站域名:www.99biaozhun.com
会员登陆
免费注册
网站首页
最近更新
教育
技术资料
生活
图纸
搜索
上传资料
发布
当前位置:
>
文档资料
> 上海市建筑和装饰工程预算定额工程量计算规则
上海市建筑和装饰工程预算定额工程量计算规则.pdf 免费下载
星级评价:
暂无
文件大小:248.9KB
下载权限:无需注册
更新时间:2023-05-03
文件类型:.pdf
隶属栏目:文档资料
上传会员:云之帆
浏览次数:1
授权方式:非商业性使用。侵权违法举报 i99biaozhun@163.com
内容介绍
上海市建筑和装饰工程预算定额工程量计算规则资料下载,喜欢的朋友可以下载收藏!
第一页预览图:
第二页预览图:
·
进入下载地址列表
其他资料
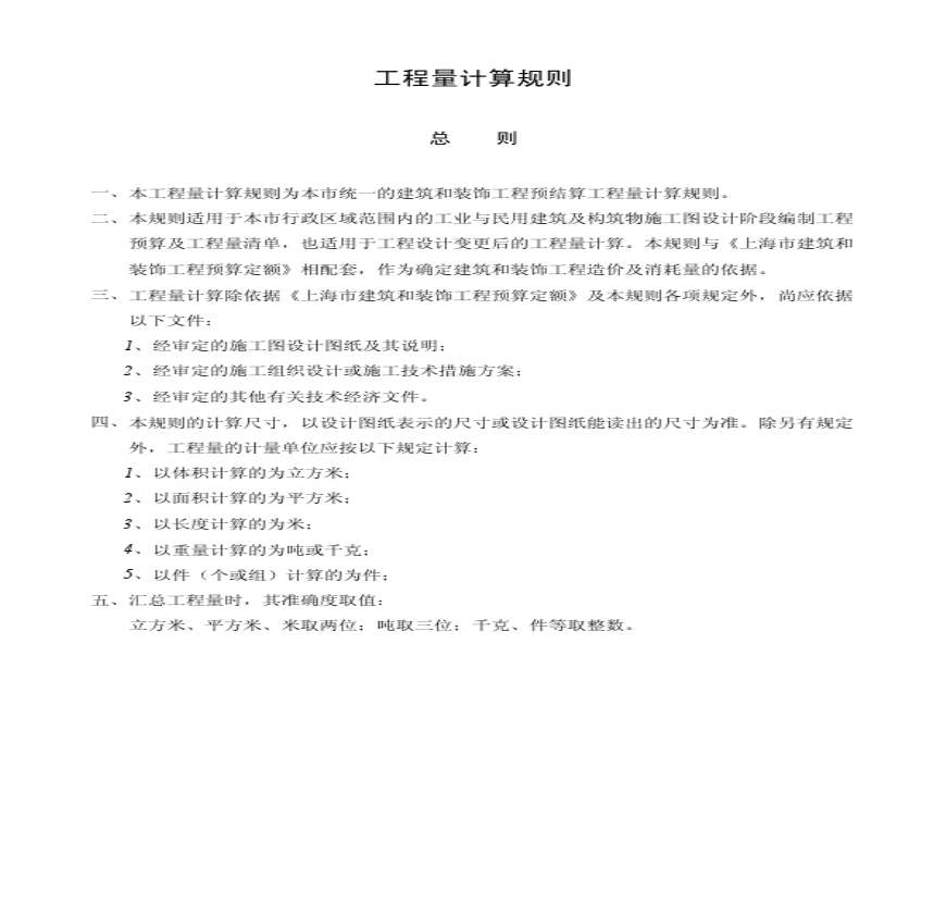
与()_(DEMO)_ 学习资料页 目录总则第章土方第二章打桩第三章砌筑第四章砼及钢砼第五章钢砼及金属结构驳运、安装第六章门窗及木结构第七章楼地面第八章屋面及防水第九章防腐及保温、隔热第 版权:大小:KB更新时间:年月日简介:最新资料下载,很实用,喜欢的朋友可以下载收藏! 电子 点击下载学习资料页 PAGE NUMPAGES ()上海市建设工程定额管理总站目录 TOC xb 。
猜你喜欢
下载排行
2008年硕士研究生入学考试数据结构
点击量:5次
2
GBZ 25842.1-2010 低压开关设备和控制设备 过电流
3
上海市控制性详细规划技术准则(批准版)
4
2002-2008上海市中学生业余数学学校预备年级招生
5
上海市吴淞中学10-11学年高二上学期期中考试(物理
6
上海市复兴高级中学2013学年第一学期期中考试(答
7
上海市北初级中学资优生培养教材 数学 六年级练习
8
上海市北初级中学资优生培养教材 数学 六年级1
9
上海市初中语文教材《每周一诗》
10
建筑安装工程企业定额(第二册 电气设备仪表)
11
重庆市建设工程计价定额2008综合解释(二)
12
调试定额
13
上海市高中语文教材必背篇章(第一册——第六册)
14
电力预算定额2006 第六册 调试工程
15
电力建设工程预算定额 第六册 调试工程(2006年版)
16
电力建设工程预算定额第六册调试工程(2006年版)
17
上海市高中语文教材必背篇章(第一册——第六册
18
石油化工工程建设费用定额(2007版)
19
GBT 18916.3-2012 取水定额第3部分石油炼制
20
GB/T 18916-2012 取水定额第3部分石油炼制
21
DGJ08-2103-2012上海市城镇天然气站内工程施工质
22
GB755-2000旋转电机 定额和性能
23
2013年版电力概预算定额介绍——建筑部分
24
2010广东省建筑与装修工程综合定额(A9楼面工程)
25
A湖北省建筑安装工程费用定额2008
26
DGJ08-2004A-2006_上海市民用建筑太阳能应用技术
27
JTG TB06-02-2007公路工程预算定额(上)
28
JTG TB06-02-2007公路工程预算定额(下)
29
JTG TB06-02-2007公路工程预算定额(下册)
30
JTG TB06-02-2007公路工程预算定额(上册)
31
JTGTB06-2007公路工程预算定额(下册)
32
B.10.JTGTB06-02-2007公路工程预算定额(下册)
33
B.10.JTGTB06-02-2007公路工程预算定额(上册)
34
广东省市政工程综合定额2010(第二册道路工程)
35
上海市崇明县2009学年六年级第二学期期中考试英语
36
160724_建筑书籍 新编建筑工程预算员必读 第二版
37
重庆08定额综合解释(二)
《期货交易策略》[美]斯坦利.克罗(
点击量:200次
200
2
《期货交易策略》[美]斯坦利.克罗(Stan
200
3
GBT14976-2002流体输送用不锈钢无缝钢
200
4
水利水电工程环境保护概估算编制规程 S
200
5
锅炉、热交换器用不锈钢无缝钢管 GB 13
200
6
GB_50041-2008_锅炉房设计规范
200
7
GBT--9089.1-2008
200
8
韩顺平玩转oracle视频教程笔记
200
9
使用频率最高的一千句 英语
200
10
《毛宗岗批评本三国演义》[明] 罗贯中
200
11
GB/T 50610-2010 车用乙醇汽油储运设
200
12
7944740
200
13
WHO+Classification+of+Tumours+of+Fem
200
14
1998年考研英语真题及解析
200
15
线性代数 98 国防科大 321
200
16
JBZQ 4224-2006 O形橡胶密封圈