网站域名:www.99biaozhun.com
会员登陆
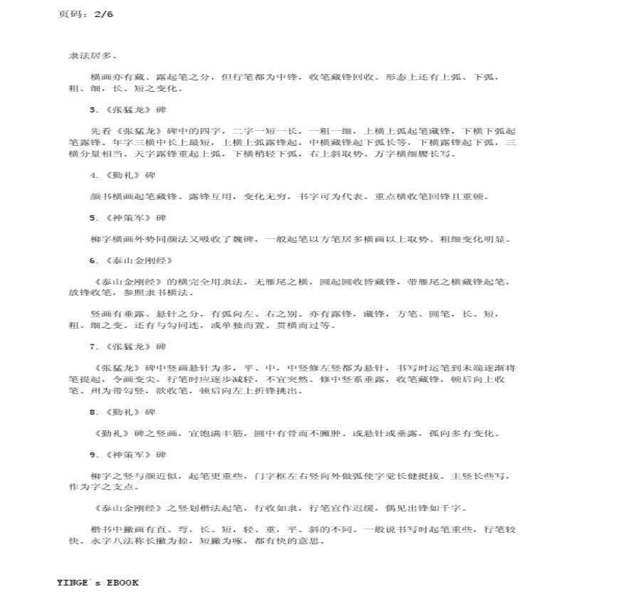
免费注册
网站首页
最近更新
教育
技术资料
生活
图纸
搜索
上传资料
发布
当前位置:
>
文档资料
> 书法入门四:楷书
书法入门四:楷书.pdf 免费下载
星级评价:
暂无
文件大小:194.2KB
下载权限:无需注册
更新时间:2022-11-17
文件类型:.pdf
隶属栏目:文档资料
上传会员:毛毛虫
浏览次数:1
授权方式:非商业性使用。侵权违法举报 i99biaozhun@163.com
内容介绍
书法入门四:楷书资料下载,喜欢的朋友可以下载收藏!
第一页预览图:
第二页预览图:
·
进入下载地址列表
其他资料
猜你喜欢
下载排行
2008年硕士研究生入学考试数据结构
点击量:5次
2
UBS-全球证券研究-石油化工行业研究入门工具-石油
3
[UBS]石油化工行业研究入门工具书
4
张隆溪:比较文学研究入门.zip_
5
(子昂)楷书研究
6
电工入门 图解继电器与PLC控制器
7
统计过程控制(SPC新手入门).ppt_
8
可编程控制器入门与应用实例 西门子S7-200系列(张
9
S7-1200入门手册
10
stateflow入门
11
UCD3138数字电源控制器从入门到精通资料
12
可编程控制器入门与应用实例:西门子S7-200系列
13
电工入门 PLC原理与应用
14
可编程控制器入门与应用实例 西门子S7-200系列(
15
微信小程序 开发入门及案例详解__李骏,边思_PDF
16
李海东著:刑法原理入门
17
刑法原理入门
18
刑法原理入门 犯罪论基础--李海东
19
刑法原理入门(李海东着-扫描版)
20
电工技术入门丛书 电动机原理与使用入门 第二章
21
电工技术入门丛书 电动机原理与使用入门 第一章
22
电工技术入门丛书 电动机原理与使用入门 第四章
23
电工技术入门丛书 电动机原理与使用入门 第九章
24
符号学入门
25
符号辨析式日语快速入门pdf完整版
26
古诗楷书学生毛笔字帖
27
二十一世纪中小学生素质教育文库22计算机入门
28
啊哈C语言(小学生坐在马桶上都可以读懂的C语言编
29
Microsoft_Visual_Studio_2012_C++_学生使用入门
30
二十一世纪中小学生素质教育文库(22)计算机入门【
31
(小学生坐在马桶上都可以读懂的C语言编程入门书
32
最完美的学生英语书法字贴
33
英语听力入门3000·学生用书_第2册
34
英语听力入门3000·学生用书_第1册
35
小学生钢笔楷书速成字帖
36
(小学生坐在马桶上都可以读懂的C语言编程入门书
37
超萌超容易懂的C语言入门教程-入门必选
《期货交易策略》[美]斯坦利.克罗(
点击量:200次
200
2
《期货交易策略》[美]斯坦利.克罗(Stan
200
3
GBT14976-2002流体输送用不锈钢无缝钢
200
4
水利水电工程环境保护概估算编制规程 S
200
5
锅炉、热交换器用不锈钢无缝钢管 GB 13
200
6
GB_50041-2008_锅炉房设计规范
200
7
GBT--9089.1-2008
200
8
韩顺平玩转oracle视频教程笔记
200
9
使用频率最高的一千句 英语
200
10
《毛宗岗批评本三国演义》[明] 罗贯中
200
11
GB/T 50610-2010 车用乙醇汽油储运设
200
12
7944740
200
13
WHO+Classification+of+Tumours+of+Fem
200
14
1998年考研英语真题及解析
200
15
线性代数 98 国防科大 321
200
16
JBZQ 4224-2006 O形橡胶密封圈