漆包线试验方法_耐冷冻剂试验-一氯二氟甲烷(R22)萃取法_GB_4074..pdf 免费下载

内容介绍
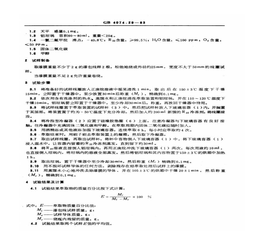
漆包线试验方法_耐冷冻剂试验-一氯二氟甲烷(R22)萃取法_GB_4074.29-83资料下载,喜欢的朋友可以下载收藏!
第一页预览图:

第二页预览图:

标准下载 其他人还搜了涂层耐磨测试国家标准 盐雾试验方法和判定标准 耐盐雾试验国家标准 乙丙橡胶绝缘材料产品检验方法 建筑涂料涂层耐沾污性试验用灰标准样品 b夏比冲击试验方法 胶粘剂耐候试验的测试标准 发泡陶瓷沾接剂试验检测标准 硅胶干燥剂吸湿率测试方法 耐化学腐蚀等级及对应测试方法 耐化学腐蚀性测试方法 b人造气氛腐蚀试验盐雾试验 工地试验室标准物质一览表 盐雾试验标准等级及判定方法 b塑料热老化试验方法 油漆耐盐雾试验标准 耐溶剂测试标准 剥离强度测试方法 b漆膜耐冲击测定法 铜加速乙酸盐雾试验 胶水耐黄变测试标准方法 盐雾试验国家标准b 金属材料实验室均匀腐蚀全浸试验方法 b盐雾试验国家标准 化学品急性毒性试验方法上下剂量增减法大小:KB语言:简体中文更新时间:年月日简介:,漆包线试验方法_耐冷冻剂试验 所有行业标准已经整理成册,如果您需要某个行业的整套标准,请咨询客服 豆知微信公众号 标准下载 下载标准 b - 。