网站域名:www.99biaozhun.com
会员登陆
免费注册
网站首页
最近更新
教育
技术资料
生活
图纸
搜索
上传资料
发布
当前位置:
>
文档资料
> 离散数学第四版答案
离散数学第四版答案.pdf 免费下载
星级评价:
暂无
文件大小:948KB
下载权限:无需注册
更新时间:2022-11-14
文件类型:.pdf
隶属栏目:文档资料
上传会员:风声无影
浏览次数:1
授权方式:非商业性使用。侵权违法举报 i99biaozhun@163.com
内容介绍
离散数学第四版答案资料下载,喜欢的朋友可以下载收藏!
第一页预览图:
第二页预览图:
·
进入下载地址列表
其他资料
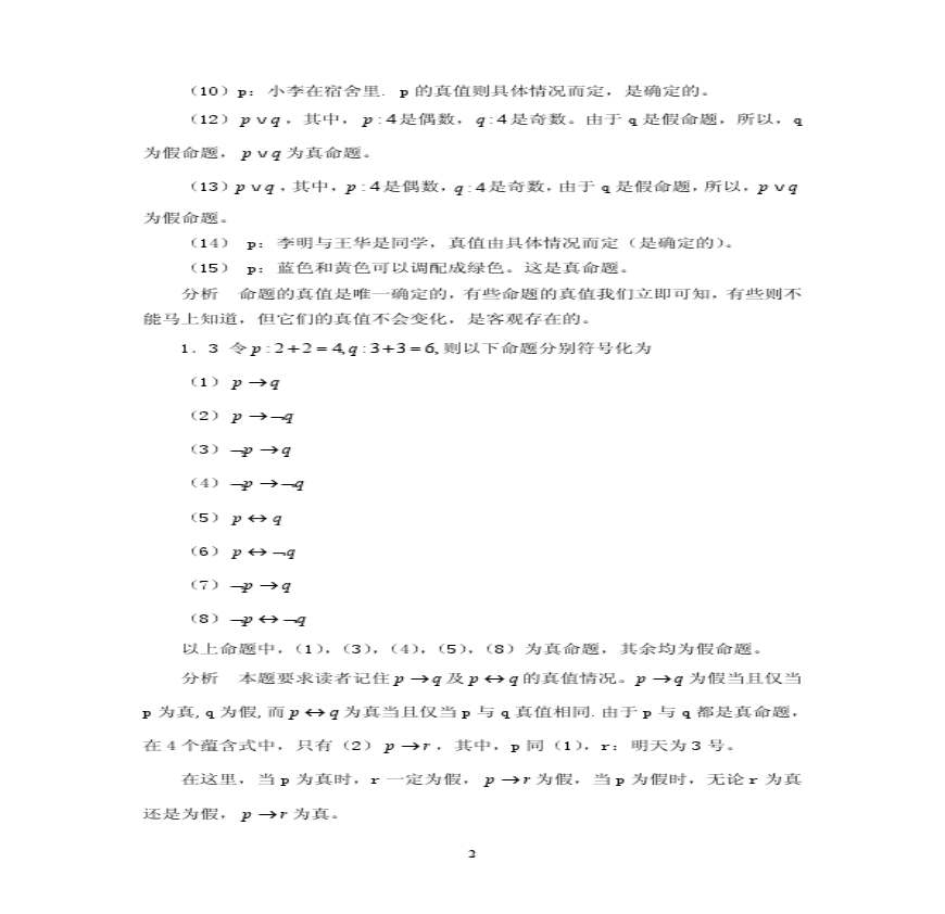
课后课后 分 阅读 下载 上传 页 收藏 分享 存 举报 APP 客户端打开 课后 第 章 习题解答除( ) , (学习资料页 大课后可编辑下载_Wr 学习资料页 大课后可编辑大课后课后耿素云屈婉玲张立昂著大第章习题解答 。
猜你喜欢
下载排行
2008年硕士研究生入学考试数据结构
点击量:5次
2
2008年硕士研究生入学考试数据结构与C语言程序设
3
英语综合教程上reading-more部分答案
4
1990年全国硕士研究生入学统一考试英语试题及答案
5
1988年全国硕士研究生入学统一考试英语试题及答案
6
1996年全国硕士研究生入学统一考试英语试题及答案
7
qh研究生新生校纪校规考试答案
8
研究生英语精读教程(第三版,上)答案
9
新世纪研究生公共英语教材阅读B_课后答案1-9课
10
湖北省2010年博士研究生入学考试英语试题及答案解
11
2007年全国硕士研究生入学统一考试英语试题及答案
12
2012年1月研究生英语学位课统考真题及答案
13
2003-2008北京邮电大信号与系统硕士研究生入学试
14
研究生综合英语1课后答案
15
湖北省2010年博士研究生入学考试英语联考试题及答
16
2009年全国硕士研究生入学统一考试英语试题及答案
17
2001年全国硕士研究生入学统一考试英语试题及答案
18
2000年全国硕士研究生入学统一考试英语试题及答案
19
2000考研数学二真题及答案
20
1996考研数学二真题及答案
21
1999考研数学二真题及答案
22
中科院博士研究生入学考试英语真题及答案 2000
23
中科院博士研究生入学考试英语真题及答案 2001
24
中科院博士研究生入学考试英语真题及答案 2002.10
25
研究生英语学位课统考真题答案2000-2011年
26
新世纪研究生公共英语听力下原文及答案
27
2015全国硕士研究生入学统一考试教育学专业真题与
28
2015全国硕士研究生入学统一考试历史学专业真题与
29
中国科学研究院中科院考博英语真题试题试卷及答案
30
新视角研究生英语读说写(1)课后习题答案
31
研究生英语综合教程上》课后练习答案
32
2009年全国硕士研究生入学考试计算机统考真题参考
33
2000-数学二真题、标准答案及解析
34
复旦研究生有机试卷2005答案
35
复旦研究生有机试卷1993答案
36
复旦研究生有机试卷1994答案
37
复旦研究生有机试卷1995答案
《期货交易策略》[美]斯坦利.克罗(
点击量:200次
200
2
《期货交易策略》[美]斯坦利.克罗(Stan
200
3
GBT14976-2002流体输送用不锈钢无缝钢
200
4
水利水电工程环境保护概估算编制规程 S
200
5
锅炉、热交换器用不锈钢无缝钢管 GB 13
200
6
GB_50041-2008_锅炉房设计规范
200
7
GBT--9089.1-2008
200
8
韩顺平玩转oracle视频教程笔记
200
9
使用频率最高的一千句 英语
200
10
《毛宗岗批评本三国演义》[明] 罗贯中
200
11
GB/T 50610-2010 车用乙醇汽油储运设
200
12
7944740
200
13
WHO+Classification+of+Tumours+of+Fem
200
14
1998年考研英语真题及解析
200
15
线性代数 98 国防科大 321
200
16
JBZQ 4224-2006 O形橡胶密封圈