网站域名:www.99biaozhun.com
会员登陆
免费注册
网站首页
最近更新
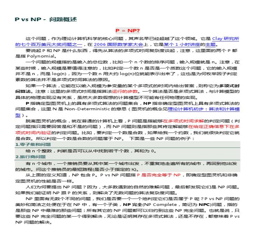
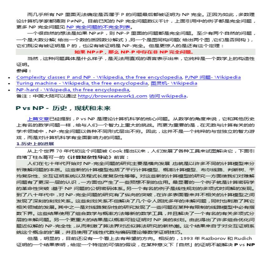
教育
技术资料
生活
图纸
搜索
上传资料
发布
当前位置:
>
文档资料
> 理论计算机初步
理论计算机初步.pdf 免费下载
星级评价:
暂无
文件大小:400.5KB
下载权限:无需注册
更新时间:2023-04-30
文件类型:.pdf
隶属栏目:文档资料
上传会员:小林
浏览次数:1
授权方式:非商业性使用。侵权违法举报 i99biaozhun@163.com
内容介绍
理论计算机初步资料下载,喜欢的朋友可以下载收藏!
第一页预览图:
第二页预览图:
·
进入下载地址列表
其他资料
_文档下载 发表时间:年月日b:前言b'>发表时间:年月日r 金锄头多多文库 学习资料页 。
猜你喜欢
下载排行
2008年硕士研究生入学考试数据结构
点击量:5次
2
关于我国计算机软件的知识产权保护问题研究
3
明清中国水利社会史研究的理论视野
4
胡占义-计算机视觉-讲座
5
文化人类学理论学派-文化研究的历史 夏建中...
6
2011计算机专业研究生统考自测模拟题
7
海洋经济可持续发展的理论、方法与实证研究——以
8
文化人类学理论学派
9
基于绿道理论的乡村旅游规划实践研究_以成都温江
10
滑模变结构控制理论与应用研究
11
胡占义_计算机视觉的任务及目前的研究现状
12
国内外四种常见计算机辅助翻译软件比较研究_朱玉
13
并行计算方法研究与并行计算机
14
方正apabi联盟推荐.[计算机反取证技术研究]
15
扎根理论_一种新颖的质化研究方法
16
计算机辅助翻译研究方法及其应用
17
当代西方经济学十大理论热点——近年来诺贝尔经济
18
捷联惯性组合导航计算机体系结构研究
19
密码算法的现状和发展研究计算机应用 2004年2期_
20
夏建中-文化人类学理论学派
21
计算机网络可靠性试验评价技术研究
22
基于USB接口的计算机远程通信方法研究
23
计算机技术在克氏综合征患者皮纹对称性研究中的应
24
2009年全国硕士研究生入学考试计算机统考真题(完
25
2009年全国硕士研究生入学考试计算机统考真题参考
26
计算机英语词汇的构词方式研究
27
基于认知心理学的计算机图标研究
28
陆铭 现实 理论 证据 谈如何做研究和写论文
29
构件阻尼和运动副摩擦参数辨识的理论与实验研究
30
计算机磁头飞行过程的仿真研究_
31
钢管张力减径机计算机仿真系统的研究
32
基于分数微理论的车辆动力学主动控制研究
33
建筑节能计算机评估体系研究
34
行为金融的本地偏好理论研究综述
35
应用灰色理论对高层建筑沉降变形进行预测的研究
36
关于标准的文学研究话题_韦勒克_文学理论_核心内
37
复杂性与社会分化——卢曼社会系统理论研究
《期货交易策略》[美]斯坦利.克罗(
点击量:200次
200
2
《期货交易策略》[美]斯坦利.克罗(Stan
200
3
GBT14976-2002流体输送用不锈钢无缝钢
200
4
水利水电工程环境保护概估算编制规程 S
200
5
锅炉、热交换器用不锈钢无缝钢管 GB 13
200
6
GB_50041-2008_锅炉房设计规范
200
7
GBT--9089.1-2008
200
8
韩顺平玩转oracle视频教程笔记
200
9
使用频率最高的一千句 英语
200
10
《毛宗岗批评本三国演义》[明] 罗贯中
200
11
GB/T 50610-2010 车用乙醇汽油储运设
200
12
7944740
200
13
WHO+Classification+of+Tumours+of+Fem
200
14
1998年考研英语真题及解析
200
15
线性代数 98 国防科大 321
200
16
JBZQ 4224-2006 O形橡胶密封圈