网站域名:www.99biaozhun.com
会员登陆
免费注册
网站首页
最近更新
教育
技术资料
生活
图纸
搜索
上传资料
发布
当前位置:
>
文档资料
> 【考研英语】长难句怕什么,赶紧下载吧
【考研英语】长难句怕什么,赶紧下载吧.pdf 免费下载
星级评价:
暂无
文件大小:727.8KB
下载权限:无需注册
更新时间:2023-06-10
文件类型:.pdf
隶属栏目:文档资料
上传会员:田一栾
浏览次数:1
授权方式:非商业性使用。侵权违法举报 i99biaozhun@163.com
内容介绍
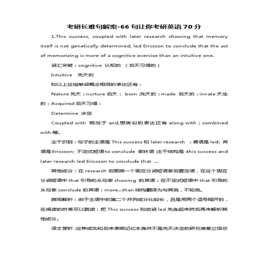
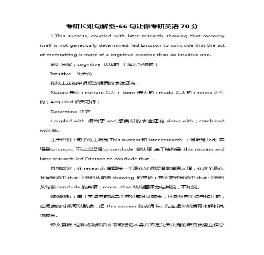
【考研英语】长难句怕什么,赶紧下载吧资料下载,喜欢的朋友可以下载收藏!
第一页预览图:
第二页预览图:
·
进入下载地址列表
其他资料
猜你喜欢
下载排行
2008年硕士研究生入学考试数据结构
点击量:5次
2
_考研英语真题研究5遍法(目标60分)
3
考研英语真题研究6遍法(目标65分)
4
_考研英语真题研究5遍法_目标60分_
5
考研英语真题研究5遍法(目标60分)
6
_考研英语真题研究5遍法(目标70分)
7
2006年王长喜全新考研英语系列2006年硕士研究生入
8
考研英语真题研究5遍法_目标60分_
9
考研英语真题研究5遍法
10
控制单元CU240E_V3.1参数下载到CU240S_V3.0的三种
11
VisualBasic6·0简体中文版vb标准版下载vb下载.ra
12
林更新个人写真集合下载.rar_
13
网络营销实战密码 策略、技巧、案例_PDF电子书下
14
上外考研英语新闻业务模拟题+答案
15
新东方考研英语二模拟题一 (2)
16
新东方考研英语二模拟题一 答案与解析 (3)
17
新东方考研英语二模拟题一 答案与解析 (2)
18
新东方考研英语二模拟题一 (1)
19
【文文出品】考研英语二新题型模拟题
20
【文文出品】考研英语一新题型模拟题
21
51CTO下载-《地理信息系统--原理、方法和应用》-
22
51CTO下载-计算机原理
23
几种芯片串行下载线的原理图
24
51CTO下载-Android应用框架原理与程序设计
25
2001-2017考研英语一阅读和完形_学生版
26
小学英语词汇表小升初英语词汇表下载
27
剑桥商务英语BEC下载资料大全(初中高
28
家庭教师reborn【完结】pdf漫画下载
29
陈正康老师考研英语易溷淆超难词汇
30
2013年考研英语冲刺班何老师讲义
31
2015考研英语考试大纲词汇表(英语一和英语二)商
32
2015考研英语考试大纲词汇表(英语一和英语二)商
33
2015考研英语考试大纲词汇表(英语一和英语二)商
34
Lynda教程--摄影系列教程下载
35
1.【下载超万次】号称史上最好的16部摄影入门教程
36
7.【下载超万次】号称史上最好的16部摄影入门教程
37
考研英语二复习资料推荐
《期货交易策略》[美]斯坦利.克罗(
点击量:200次
200
2
《期货交易策略》[美]斯坦利.克罗(Stan
200
3
GBT14976-2002流体输送用不锈钢无缝钢
200
4
水利水电工程环境保护概估算编制规程 S
200
5
锅炉、热交换器用不锈钢无缝钢管 GB 13
200
6
GB_50041-2008_锅炉房设计规范
200
7
GBT--9089.1-2008
200
8
韩顺平玩转oracle视频教程笔记
200
9
使用频率最高的一千句 英语
200
10
《毛宗岗批评本三国演义》[明] 罗贯中
200
11
GB/T 50610-2010 车用乙醇汽油储运设
200
12
7944740
200
13
WHO+Classification+of+Tumours+of+Fem
200
14
1998年考研英语真题及解析
200
15
线性代数 98 国防科大 321
200
16
JBZQ 4224-2006 O形橡胶密封圈