网站域名:www.99biaozhun.com
会员登陆
免费注册
网站首页
最近更新
教育
技术资料
生活
图纸
搜索
上传资料
发布
当前位置:
>
文档资料
> 计算机网络作业参考答案
计算机网络作业参考答案.pdf 免费下载
星级评价:
暂无
文件大小:519.2KB
下载权限:无需注册
更新时间:2023-05-03
文件类型:.pdf
隶属栏目:文档资料
上传会员:Jawayhar
浏览次数:1
授权方式:非商业性使用。侵权违法举报 i99biaozhun@163.com
内容介绍
计算机网络作业参考答案资料下载,喜欢的朋友可以下载收藏!
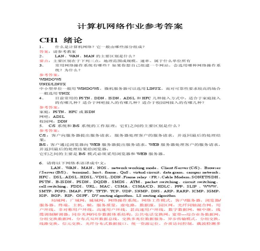
第一页预览图:
第二页预览图:
·
进入下载地址列表
其他资料
猜你喜欢
下载排行
2008年硕士研究生入学考试数据结构
点击量:5次
2
计算机网络可靠性试验评价技术研究
3
2009年全国硕士研究生入学考试计算机统考真题参考
4
《中国南方电网有限责任公司基建工程质量控制作业
5
现代控制理论参考答案_刘豹_唐万生_第三版
6
化工自动化控制仪表特种作业人员安全生产培训大纲
7
计算机控制系统课后答案(作业)
8
计算机控制作业答案1
9
计算机控制技术-作业讲评(二)
10
1 计算机网络实验与学习指导 基于Cisco Packet T
11
计算机网络原理,本_
12
机械原理作业答案_叶仲和_蓝兆辉版
13
白中英-计算机组成原理第四版习题参考答案_
14
审计学原理与实务_第2版_(王英姿_着)_上海财经电
15
机械原理作业答案1-8
16
计算机网络 高级
17
自考计算机网络原理笔记(典藏版)
18
法语综合教程1学生用书课后习题参考答案(7-16课)
19
第二届生数学竞赛预赛试题(非数学类)参考答案及
20
240:第28界全国中学生物理竞赛复赛试卷及参考答
21
生面试求职中最常见的五十个问题及参考答案
22
西南航空服务市场营销策略留学生作业 (1)
23
小学手工劳动竹木工作业教学参考资料
24
2012年嘉兴市青少年信息学(计算机)竞赛(小学组
25
中学计算机教育 PPT演示稿 作业.ppt_
26
2013年河南省初中学业水平暨高级中等学校招生考试
27
2013.11.17托福口语机经及参考答案-Allen胡老师
28
19考研英语二模考讲评参考答案
29
2009年9月二级C真卷参考答案
30
2015 二建建筑真题(含参考答案)
31
第五章习题参考答案
32
2010年考研英语(二)真题及参考答案
33
2016年考研英语二真题参考答案
34
2015年5月二级笔译真题及参考答案
35
新概念德语第二册练习参考答案
36
《计算机网络》第二版_部分习题参考答案
37
徐寿昌编《有机化学》第二版课后习题参考答案
《期货交易策略》[美]斯坦利.克罗(
点击量:200次
200
2
《期货交易策略》[美]斯坦利.克罗(Stan
200
3
GBT14976-2002流体输送用不锈钢无缝钢
200
4
水利水电工程环境保护概估算编制规程 S
200
5
锅炉、热交换器用不锈钢无缝钢管 GB 13
200
6
GB_50041-2008_锅炉房设计规范
200
7
GBT--9089.1-2008
200
8
韩顺平玩转oracle视频教程笔记
200
9
使用频率最高的一千句 英语
200
10
《毛宗岗批评本三国演义》[明] 罗贯中
200
11
GB/T 50610-2010 车用乙醇汽油储运设
200
12
7944740
200
13
WHO+Classification+of+Tumours+of+Fem
200
14
1998年考研英语真题及解析
200
15
线性代数 98 国防科大 321
200
16
JBZQ 4224-2006 O形橡胶密封圈