网站域名:www.99biaozhun.com
会员登陆
免费注册
网站首页
最近更新
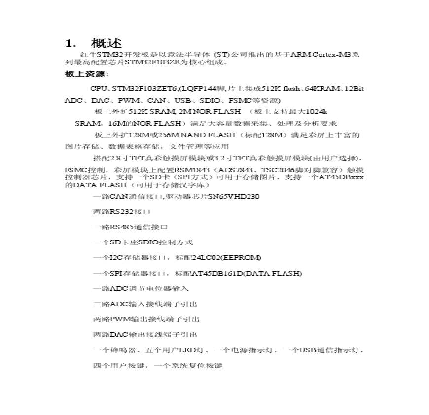
教育
技术资料
生活
图纸
搜索
上传资料
发布
当前位置:
>
文档资料
> 红牛开发板stm32f103zet6用户手册
红牛开发板stm32f103zet6用户手册.pdf 免费下载
星级评价:
暂无
文件大小:482.1KB
下载权限:无需注册
更新时间:2022-09-25
文件类型:.pdf
隶属栏目:文档资料
上传会员:o_Ohene
浏览次数:1
授权方式:非商业性使用。侵权违法举报 i99biaozhun@163.com
内容介绍
红牛开发板stm32f103zet6用户手册资料下载,喜欢的朋友可以下载收藏!
第一页预览图:
第二页预览图:
·
进入下载地址列表
其他资料
猜你喜欢
下载排行
2008年硕士研究生入学考试数据结构
点击量:5次
2
AB_MicroLogix_1400_可编程控制器用户手册(369页)
3
XC系列可编程控制器用户手册【基本指令篇】
4
XC系列可编程控制器用户手册【软件篇】(
5
MicroLogix 1400 可编程控制器用户手册
6
XC系列可编程控制器用户手册【软件篇】(XCPPro V
7
可编程控制器AC500用户手册
8
STM32F103VCT6开发板原理图
9
Xilinx Virtex-4 ML410开发板原理图(含DDR DDR2
10
TX-1C型单片机开发板原理图
11
YJK-A结构计算软件用户手册2013年4月
12
SoEZ-USB2.0(CY7C68013A)开发板手册+V1.0(2)
13
ZXV10 B700 (V2A) 网络机顶盒 用户手册
14
FANUC 0i-MD车床系统用户手册B-64304CM-1_01
15
!!!程序编译过程步骤 C8051F020开发板使用说明
16
Ansoft_Maxwell_12_用户手册_调速永磁同步电机
17
博电继电保护测试仪用户手册.
18
HL-1型51单片机开发板说明书
19
YL-39_51 AVR单片机开发板使用说明
20
自制单片机开发板全过程(傻瓜式教程)
21
51单片机开发板HC6800说明书
22
PL_SQL_Developer用户手册
23
AFG3000系列中文手册-任意波形(函数)发生器用户手
24
联想服务器导航光盘用户手册
25
《Zigbee入门与实践》第三章 CC2530开发板硬件资
26
三菱FX2N-4AD用户手册
27
2013五菱宏光用户手册
28
Quest3D中文教程_中文用户手册
29
三菱PLC PROFIBUS-DP接口模块用户手册(详细篇)
30
PCS_SDK_PHP_用户手册_L2_2.1.0
31
apc机敏不间断电源5000UXI型用户手册
32
PKPM2010-FEQ高精度平面有限元框支剪力墙计算及配
33
HP 12c Platinum 金融计算器 用户手册
34
TYJL-II型计算机联锁系统用户手册1-01
35
OEM高清红外网络高速球用户手册
36
ZXA10 F420光网络终端用户手册
37
ABB ACS500变频器用户手册
《期货交易策略》[美]斯坦利.克罗(
点击量:200次
200
2
《期货交易策略》[美]斯坦利.克罗(Stan
200
3
GBT14976-2002流体输送用不锈钢无缝钢
200
4
水利水电工程环境保护概估算编制规程 S
200
5
锅炉、热交换器用不锈钢无缝钢管 GB 13
200
6
GB_50041-2008_锅炉房设计规范
200
7
GBT--9089.1-2008
200
8
韩顺平玩转oracle视频教程笔记
200
9
使用频率最高的一千句 英语
200
10
《毛宗岗批评本三国演义》[明] 罗贯中
200
11
GB/T 50610-2010 车用乙醇汽油储运设
200
12
7944740
200
13
WHO+Classification+of+Tumours+of+Fem
200
14
1998年考研英语真题及解析
200
15
线性代数 98 国防科大 321
200
16
JBZQ 4224-2006 O形橡胶密封圈