高中物理解答题规范 (1).pdf 免费下载

内容介绍
高中物理解答题规范 (1)资料下载,喜欢的朋友可以下载收藏!
第一页预览图:

第二页预览图:

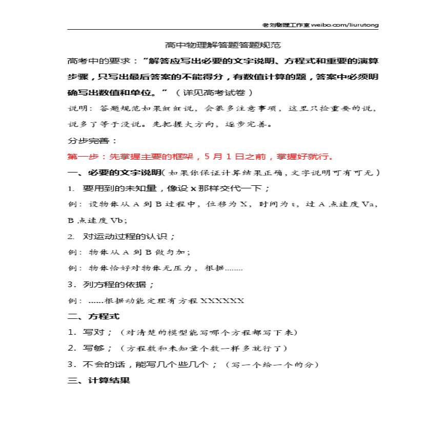
解题格式与要求号要且符合学科习惯。
答题时表述的详略原则是方面要祥,数学方面要略。
书写方 面,字迹要清楚,能单独辨认。
解要分行写出,方程要单列一行。
绝不能连续写下去,将 还有相应的考试答题不。
高考主观占总分的 %,由实验题、计算论述题及 ⑶不按题目要求的单位或有效数字;或应用符号进行运算时常常出错,如在三角函数 学习资料页 计算题的与解题技巧计算题通常被称为大题 ,其原因是:此类试题一般文字叙述量较大,涉及多个过程,所给物理情境较复杂;涉及的物理模型较 学习资料 其他人还搜了高中物理解题规范要求 高中物理规范答题模式 高中物理解答题 高中物理规范书写 高中物理解题规范 高中物理学科规范要求 高中物理电学解答题 高中物理基础题和答案 高中物理必修一练习题 高中物理竞赛题 高中物理热学大题类型 高中物理压轴题 高中物理基础题题库 高中物理大题解题技巧 高中物理机械波练习题 高中物理质点练习题 高中物理练习题及答案 高中物理热学计算题 高中物理电学实验题 高中物理受力分析题 高中物理动量练习题 高中物理电场练习题 高中物理大题及答案 高中物理电场综合题 高中物理电磁感应大题 化要求 大的答题和答题方法要点大的答题和答题方法要点 文档页数: 页 文档大小: K 文档热度: 文档分类: 高等教育 工学 使用手机扫码阅读、下载文档、立发贴时间:年月日 学习资料页 计算题在高中的物理试卷上对计算题的解答有明确的要求:“应写出必要的文字说明、方程式和重要的演算步骤,只写出最后答案的不能得分,有数值b 。
2008年硕士研究生入学考试数据结构与C语言程序设计(991)试题与

2008年硕士研究生入学考试数据结构

点击量:5次

2中美欧抗震设计规范地震动参数换算关系的研究
3高中物理教学有效性的研究——习题教学有效性
4《微电网接入10kV及以下配电网技术规范》广西地方
5建筑钢筋工程疑难解答及质量控制要点(原创).ppt
6GBZ-T211-2008建筑行业职业病危害预防控制规范
7GB 50779-2012石油化工控制室抗爆设计规范 (1)
8GB50325-2010民用建筑工程室内环境污染控制规范
9GB 50779-2012石油化工控制室抗爆设计规范
10GB 50325-2010 民用工程室内环境污染控制规范
11《雨水控制与利用工程设计规范》宣贯课件(建筑与
12自动控制原理习题解答(第二版)(余成波_张莲_胡晓
13GB50325-2010 民用建筑工程室内环境污染控制规范
14GB 27404-2008-T 实验室质量控制规范 食品理化检
15自动控制原理(李友善版)习题解答
16GB50779-2012 石油化工控制室抗爆设计规范
17《GB 50396-2007 出入口控制系统工程设计规范_含
18GB21447-2008T 钢质管道外腐蚀控制规范
19195-GB50325-2001民用建筑工程室内污染控制规范
20GB 50779-2012《石油化工控制室抗爆设计规范》
21GB50325-2001民用建筑工程室内环境污染控制规范
221-3章习题与解答习题课后校对稿
234-5章习题与解答习题课后校对稿
246-9章习题及解答习题课后校对稿
25企业内部控制基本规范
26GB27404-2008 实验室质量控制规范 食品理化检测
27李友善自动控制原理第三版习题解答
28习题解答:现代控制系统,RC.多尔夫_44340437878
29HJ 574-2010 农村生活污染控制技术规范
30SHT 3160-2009 石油化工控制室抗爆设计规范
31GB 50779-2012 石油化工控制室抗爆设计规范
32电气可编程控制原理与应用习题解答
33GB 50396-2007 出入口控制系统工程设计规范
34GB_50396-2007_出入口控制系统工程设计规范_含条
35GB50396-2007出入口控制系统工程设计规范(含条文
36自动控制理论_课后习题解答_李友善版本
37SH_T 3006-2012 石油化工控制室设计规范