网站域名:www.99biaozhun.com
会员登陆
免费注册
网站首页
最近更新
教育
技术资料
生活
图纸
搜索
上传资料
发布
当前位置:
>
文档资料
> 高考历史易错易溷淆知识点
高考历史易错易溷淆知识点.pdf 免费下载
星级评价:
暂无
文件大小:256.7KB
下载权限:无需注册
更新时间:2023-10-03
文件类型:.pdf
隶属栏目:文档资料
上传会员:知足常乐
浏览次数:1
授权方式:非商业性使用。侵权违法举报 i99biaozhun@163.com
内容介绍
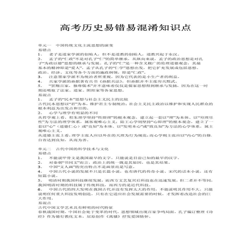
高考历史易错易溷淆知识点资料下载,喜欢的朋友可以下载收藏!
第一页预览图:
第二页预览图:
·
进入下载地址列表
其他资料
猜你喜欢
下载排行
2008年硕士研究生入学考试数据结构
点击量:5次
2
文化人类学理论学派-文化研究的历史 夏建中...
3
旧建筑立面改造中“历史表情”的还原与维护研究
4
明代漠南蒙古历史研究
5
澳门历史街区城市肌理研究_触媒空间_围_的建筑勘
6
13.汤因比《历史研究》上
7
2012年高考数学试题研究_统计与概率
8
2007-2013年全国硕士研究生入学统一考试历史学基
9
(美)柯文着 在中国发现历史—中国中心观在美国
10
2《高考数学真题分类解读 第2册》高考真题研究组
11
2015全国硕士研究生入学统一考试历史学专业真题与
12
考研历史资料_2012年全国硕士研究生入学统一考试
13
最新全国及各省市高考数学试卷解法研究及点拨评析
14
柯文:《在中国发现历史》
15
【二十世纪中国史学名着】中国历史研究法(外二种
16
高考数学真题分类解读第2册
17
【美】柯文 在中国发现历史
18
吴姐姐讲历史故事1-10.rar_
19
2012年高考_概率与统计_计数原理_专题分析
20
符号学的历史
21
雏鹰文库—学生成长百卷读本(30)高考应试指导【爱
22
高考三天学生营养食谱
23
高考三人行 数学 学生用书
24
高考学生一日营养攻略
25
高考三人行 物理 学生用书
26
2015山东高考数学选择题技巧(学生篇)
27
高考数学复习:如何提高学生解题思维能力
28
ACP高考版学生报告 201306
29
2015年教师资格考试小学科目二冲刺知识点汇总
30
小学语文知识点汇总
31
小学四年级数学(上册)重要知识点归纳
32
小学数学知识点汇总
33
与中学老师谈微(1)——微历史回顾
34
中学2012_教师资格证统考_《综合素质》知识点汇
35
2009年山西省特岗教师考试《中学历史》真题及答案
36
黄冈密码:黄冈中学地理高考图文详解地图册
37
黄冈密码:黄冈中学地理高考总复习
《期货交易策略》[美]斯坦利.克罗(
点击量:200次
200
2
《期货交易策略》[美]斯坦利.克罗(Stan
200
3
GBT14976-2002流体输送用不锈钢无缝钢
200
4
水利水电工程环境保护概估算编制规程 S
200
5
锅炉、热交换器用不锈钢无缝钢管 GB 13
200
6
GB_50041-2008_锅炉房设计规范
200
7
GBT--9089.1-2008
200
8
韩顺平玩转oracle视频教程笔记
200
9
使用频率最高的一千句 英语
200
10
《毛宗岗批评本三国演义》[明] 罗贯中
200
11
GB/T 50610-2010 车用乙醇汽油储运设
200
12
7944740
200
13
WHO+Classification+of+Tumours+of+Fem
200
14
1998年考研英语真题及解析
200
15
线性代数 98 国防科大 321
200
16
JBZQ 4224-2006 O形橡胶密封圈