网站域名:www.99biaozhun.com
会员登陆
免费注册
网站首页
最近更新
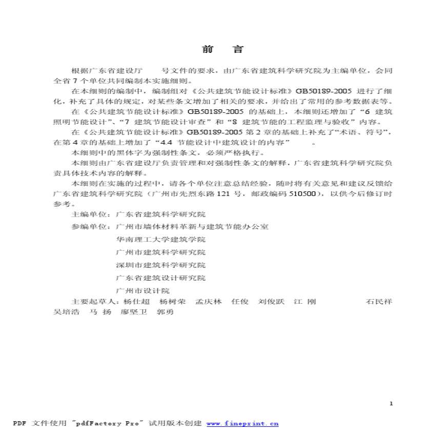
教育
技术资料
生活
图纸
搜索
上传资料
发布
当前位置:
>
文档资料
> 《公共建筑节能设计标准》广东省实施细则(征求意见稿)+_10-9
《公共建筑节能设计标准》广东省实施细则(征求意见稿)+_10-9.pdf 免费下载
星级评价:
暂无
文件大小:2.1 M
下载权限:无需注册
更新时间:2023-03-16
文件类型:.pdf
隶属栏目:文档资料
上传会员:米兰
浏览次数:1
授权方式:非商业性使用。侵权违法举报 i99biaozhun@163.com
内容介绍
《公共建筑节能设计标准》广东省实施细则(征求意见稿)+_10-9资料下载,喜欢的朋友可以下载收藏!
第一页预览图:
第二页预览图:
·
进入下载地址列表
其他资料
猜你喜欢
下载排行
2008年硕士研究生入学考试数据结构
点击量:5次
2
2013广东省工程技术研究中心名单(第一第二批)
3
《广东省污染监督性监测质量保证和质量控制工作方
4
2016年广东省生物理实验设计大赛第一轮通知_
5
广东省广州市石龙中学2010-2011学年八年级数学3月
6
2012年1月广东省普通高中学业水平考试生物试卷
7
2010年6月广东省普通高中学业水平考试物理试卷(附
8
2011-2012学年人教版广东省中山市中山纪念中学三
9
物理 2013年广东省初中毕业生学业考试
10
附件二GB150.2-材料-征求意见稿
11
附件二GB150[1].2-材料-征求意见稿
12
GBT19001-2015征求意见稿
13
2010广东省建筑与装修工程综合定额(A9楼面工程)
14
广东省市政工程综合定额2010(第二册道路工程)
15
2010 广东省安装工程综合定额-第二册《电气设备安
16
广东省东莞市2012-2013学年度第一学期高三调研测
17
国务院:战略性新兴产业重点产品和服务指导目录(
18
广东省经济和信息化委办公室关于召开广东省信息技
19
广东省湛江一中等“十校”2013届高三下学期联考英
20
广东省市政工程综合定额2010-第3册
21
2013年广东省事业单位考试真题及参考答案
22
2016年广东省专插本考试《教育理论》考试大纲与15
23
广东省成人学士学位英语水平考试大纲(非英语专业)
24
2014年广东省公务员考试简章
25
广东省惠州市2012届高三一模(四调)考试(理数)
26
2014年广东省公务员考试申论真题与答案
27
2010年1月广东省普通高中生物学业水平考试——附
28
【县级申论】2014年广东省公务员考试申论模拟真题
29
【乡镇行测】广东省2014乡镇公务员录用考试行政职
30
2014广东省公务员考试申论大纲解读
31
2013年广东药学院广东省录取分数统计表.xls_
32
SZJG29-2009公共建筑节能设计标准深圳实施细则
33
DBJ13-62-2004 福建省居住建筑节能设计标准实施细
34
广东省经济和信息化委关于组织推荐省第三方节能量
35
广东省建筑面积计算规则
36
广东省经济和信息化委关于我省计算机信息系统集成
37
广东省志·金融志
《期货交易策略》[美]斯坦利.克罗(
点击量:200次
200
2
《期货交易策略》[美]斯坦利.克罗(Stan
200
3
GBT14976-2002流体输送用不锈钢无缝钢
200
4
水利水电工程环境保护概估算编制规程 S
200
5
锅炉、热交换器用不锈钢无缝钢管 GB 13
200
6
GB_50041-2008_锅炉房设计规范
200
7
GBT--9089.1-2008
200
8
韩顺平玩转oracle视频教程笔记
200
9
使用频率最高的一千句 英语
200
10
《毛宗岗批评本三国演义》[明] 罗贯中
200
11
GB/T 50610-2010 车用乙醇汽油储运设
200
12
7944740
200
13
WHO+Classification+of+Tumours+of+Fem
200
14
1998年考研英语真题及解析
200
15
线性代数 98 国防科大 321
200
16
JBZQ 4224-2006 O形橡胶密封圈