·¿ÎÝ×°ÐÞ¾­Ñé´óÈ«.pdf Ãâ·ÑÏÂÔØ

ÄÚÈݽéÉÜ
·¿ÎÝ×°ÐÞ¾­Ñé´óÈ«×ÊÁÏÏÂÔØ,ϲ»¶µÄÅóÓÑ¿ÉÒÔÏÂÔØÊղأ¡
µÚÒ»Ò³Ô¤ÀÀͼ£º

µÚ¶þÒ³Ô¤ÀÀͼ£º

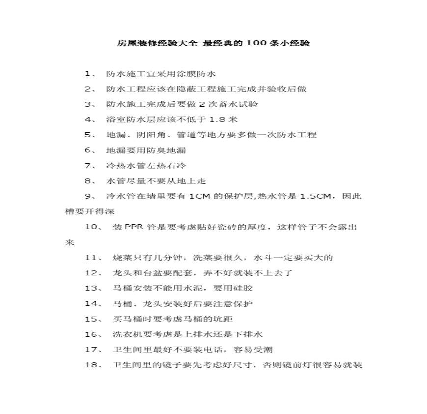
·ÖÏí,×îÈ«ÃæµÄ¼ÒÍ¥×°ÐÞ¾­Ñé×ܽáÊÖ²á,½Ìѵ·ÖÏí ѧϰ×ÊÁÏÒ³ ½à¾ßÂò»Ý´ïºÍ¼ýÅÆµÄ»ªÈóµÄ¾µ×ÓÖÊÁ¿ºÃ;»ªº½µÄÎå½ð±ãÒËÇÒÖÊÁ¿½ÏºÃ;¼Ó·ã²£Á§¸ô¶ÏÔ¡ÖÊÁ¿ºÃ·¨¶÷ɳÂíͰºÃ,¶¼ ¶à»»ÆøÉÈ×îºÃ×°ÔÚÑ̵ÀÁ¢ÃæÉÏ Ñ§Ï°×ÊÁÏÒ³ ×î¾­µäµÄ ÌõС¡¢ ·Àˮʩ¹¤Ò˲ÉÓÃͿĤ·ÀË®¡¢ ·ÀË®¹¤³ÌÓ¦¸ÃÔÚÒþ±Î¹¤³ÌÊ©¹¤Íê³É²¢ÑéÊÕºó×ö¡¢ ·Àˮʩ¹¤Íê³ÉºóÒª×ö ´ÎÐîË®ÊÔÑé¡¢ Ô¡ÊÒ (¾«»ªÕûÀí)µÄÊ©¹¤¹¤Ðò: ()½ø³¡,²ðǽ,Æöǽ¡£
()ÎÀÉú¼ä,³ø·¿µØÃæ×ö Сʱ±ÕË®ÊÔÑé(Ð迪·¢ÉÌÍê³É´ËÈÎÎñ) ¡£
( )ÔäÏß²Û,Ë®µç¸ÄÔì²¢ÑéÊÕ¡£
()·âÂñÏß²ÛÒþ±ÎË®ÆäËûÈË»¹ËÑÁË·¿ÎÝ×°ÐÞ ·¿ÎÝ×°ÊÎÉè¼ÆÍ¼´óÈ« ÀÏ·¿×Ó×°ÐÞ¸ÄÔ챦µä ·¿ÎÝ×°ÐÞ¾­Ñé ·¿ÎÝ×°ÐÞ°¸Àý´óÈ« ¼Ò×°×°ÐÞ֪ʶ´óÈ« ×°ÐÞ֪ʶ·¿×Ó×°ÐÞÁ÷³Ì ·¿ÎÝ×°ÐÞ¾­Ñé·ÖÏí Å©´å·¿ÎÝ×°ÐÞͼ´óÈ« ·¿ÎݸÄÔì×°ÐÞ ·¿ÎÝ×°ÐÞÈ«°üÔ²ÄļҺà װÐÞÈռǹ²Ïí×°ÐÞ¾­Ñé ·¿ÎÝ×°ÐÞͼƬ´óÈ«´óͼ ·¿ÎÝÉè¼ÆÍ¼´óÈ« ·¿ÎÝ×°ÐÞ´îÅä ·¿ÎÝ×°ÐÞÖ¸ÄÏ ×°ÐÞ¾­ÑéÖªºõ ·¿ÎÝ×°ÐÞÉ«µ÷ ·¿ÎÝ×°ÐÞbr ·¿ÎÝ×°ÐÞѧϰ ·¿ÎÝ×°Êβ¼¾Ö ƽÃ×·¿ÎÝ×°ÐÞ°¸Àý ×°ÐÞ·¿×Ó֪ʶ Å©´å·¿ÎÝÕÕÆ¬Í¼Æ¬´óÈ« ×°ÐÞ´óȫ֮װÐÞ֪ʶ ·çˮ֪ʶ_ÐÂÖª·¢²¼Ê±¼ä£º³øÓë²ÍÌüµÄ²¼ÖÃÒª¼òµ¥¼°½à¾»£¬Ç§Íò²»ÄÜÔÓÂÒ»ò°ÚÉèÌ«¶à£¬´ËÍ⣬³øµØÃæÒ²ÒªÆ½Ì¹ÇҼɱÈÕ¬ÄÚ¼ä¸ü¸ß¡£
²¢ÇÒ²Í×À·¢Ìùʱ¼ä£ºÄêÔÂÈÕ¸öÈËͼÊé¹Ý±Ø¿´!×ܽáµÄ½Ìѵ¡¢ÎÒ¾ÍÊÇÈÃľ¹¤×öÁË´¢²ØÊÒµÄÒ¹ñ,ÕæµÄºÜÄÑ¿´,ºó»ÚµÃºÜ,ÆäʵÊг¡ÉÏÓÐ×öÕûÌåÒ¹ñµÄ,»¹ÓÐÉè¼ÆÊ¦°ïÄãÉè¼Æ(ÎÒÒ²ÊÇ×òÌì²Å·¢ÏÖµÄ,²»¾Í²»Á˽âÊг¡,°¦),ºÃÔÚ´ÎÎÔÊҵĴó±Ú³÷»¹ ѧϰ×ÊÁÏÒ³ ÖÂ×¢ÒâÊÂÏî¡¢Çë°ü¹¤µÄÇë×¢Òâ,Ò»¶¨ºËʵ¶Ó¸øÄ㿪µÄ²ÄÁÏÇåµ¥¡£
×Ô¼ºÓпÉÄÜÒ»¶¨¹ÀËãÒ»ÏÂ,ÎÒÌ«ÏàÐÅËûÃÇÁË,½á¹ûÂòµÄµçÏߺÍÏ߹ܼ¸ºõ¶àÁËÒ»±¶¡£
ÎÒÂò ¼Ò¾ÓÇáÇáËÉËÉ×ö×°ÐÞ_¹ý¼Ò¼Ò×°ÐÞÄêÔÂÈÕ- ¡£
2008Äê˶ʿÑо¿ÉúÈëѧ¿¼ÊÔÊý¾Ý½á¹¹ÓëCÓïÑÔ³ÌÐòÉè¼Æ(991£©ÊÔÌâÓë

2008Äê˶ʿÑо¿ÉúÈëѧ¿¼ÊÔÊý¾Ý½á¹¹

µã»÷Á¿£º5´Î

2¾­Ñéģ̬·Ö½â·½·¨¼°ÆäʵÏÖ
3ÈçºÎ×¼±¸ÔÚÖ°Ñо¿Éúרҵ¿Î¸´ÊÔ_°Ù¶È¾­Ñé.mht_
4¾­¼ÃÔö³¤µÄ¾ö¶¨ÒòËØ¡ª¿ç¹ú¾­ÑéÑо¿°ÍÂÞ
52012·þ×°Æ·ÅÆÓªÏú²ß»®¹ÜÀí´óÈ«·þ×°ÐÐÒµÆ·ÅÆÑо¿¹æ
62013Äê±±ÍâÓ¢¹úÑо¿¿¼Ñвο¼Ê飬±±ÍâÓ¢¹úÑо¿¿¼ÑÐ
7¾­¼ÃÔö³¤µÄ¾ö¶¨ÒòËØ£º¿ç¹ú¾­ÑéÑо¿ £¨ÃÀ£©ÂÞ²®ÌØ
8»ù±¾¿ØÖƵç·(´óÈ«)2011.04008
9ÐÄÀíѧ³£Ê¶ËÙ²éËÙÓôóÈ«¼¯ °¸ÀýÓ¦Óðæ ×îÐÂÉý¼¶
10É«²ÊÉè¼ÆµÄÖ÷¹Û¾­ÑéÓë¿Í¹ÛÔ­Àí
11µçÆø·ûºÅ´óÈ«
12µç·ͼ·ûºÅ´óÈ«
13¹¤¿ØµçÆø·ûºÅ´óÈ«
14µçÆ÷ͼÐηûºÅ´óÈ«
15ú¿óµçÆø·ûºÅ´óÈ«
1623874031µçÆø·ûºÅ´óÈ«
17¸Ö½á¹¹Éè¼ÆÍ¼Öеĺ¸½Ó·ûºÅ±ê×¢´óÈ«(ͼ)
18ÓÅÐãСѧÉúÓ¦¸ÃËжÁµÄºÃ´ÊºÃ¾äºÃ¶Î´óÈ«¼¯
19½¨ÖþϵѧÉú¸öÈË×÷Æ·¼¯µÄÖÆ×÷¾­Ñé
20СѧÉú±Ø±³¹ÅÊ«ÎÄ´óÈ«_¸Ö±Ê×ÖÌû°æ
21Ê¢ÊÀÇå±±-2012ѧÉú¿¼Ñо­Ñé-¿¼Ñи÷¿Æ¸´Ï°¹æ»®
222007È«¹úÉúµç×ÓÉè¼Æ´óÈü_Ò»µÈ½±Õß»ñµÃÕß¾­Ñé̸
23СѧÓïÎÄ֪ʶ´óÈ«
24Сѧ°ÂÊý´óÈ«
25ÖÐСѧ½ÌʦÕп¼¼ò´ðÌâ´óÈ«
26ÓïÎÄÌØ¼¶½Ìʦ15Äê½Ìѧ¾­Ñé·ÖÏí£º11ÕÐСѧ×÷Îļ¼ÇÉ
27СѧÊýѧӦÓÃÌâ´óÈ«³¬Öµ
28СѧһÄê¼¶ÉÏ¿´Í¼ÁÐʽ´óÈ«
29СѧÓïÎijÉÓï´óÈ«
30СѧӢÓïÓï·¨´óÈ«()
31µã»÷½ðÅÆ-СѧÊýѧ°ÂÁÖÆ¥¿Ë½âÌâ·½·¨´óÈ«-ÁùÄê¼¶
32µã»÷½ðÅÆ-СѧÊýѧ°ÂÁÖÆ¥¿Ë½âÌâ·½·¨´óÈ«-ÎåÄê¼¶
33Ãâ·Ñ--µã»÷½ðÅÆ-СѧÊýѧ°ÂÁÖÆ¥¿Ë½âÌâ·½·¨´óÈ«-Èý
34Ãâ·Ñ--µã»÷½ðÅÆ-СѧÊýѧ°ÂÁÖÆ¥¿Ë½âÌâ·½·¨´óÈ«-Îå
35Ãâ·Ñ--µã»÷½ðÅÆ-СѧÊýѧ°ÂÁÖÆ¥¿Ë½âÌâ·½·¨´óÈ«-Áù
36ÖÐѧÎïÀíʵÑé´óÈ«¡¾°®¿´µçÓ°£¨2kandy.com£©ÖÆ×÷¡¿
37ÖÐѧÎïÀíʵÑé´óÈ«