网站域名:www.99biaozhun.com
会员登陆
免费注册
网站首页
最近更新
教育
技术资料
生活
图纸
搜索
上传资料
发布
当前位置:
>
文档资料
> 北师大版四年级数学下册全册教案
北师大版四年级数学下册全册教案.pdf 免费下载
星级评价:
暂无
文件大小:4.9 M
下载权限:无需注册
更新时间:2023-10-03
文件类型:.pdf
隶属栏目:文档资料
上传会员:毛毛虫
浏览次数:1
授权方式:非商业性使用。侵权违法举报 i99biaozhun@163.com
内容介绍
北师大版四年级数学下册全册教案资料下载,喜欢的朋友可以下载收藏!
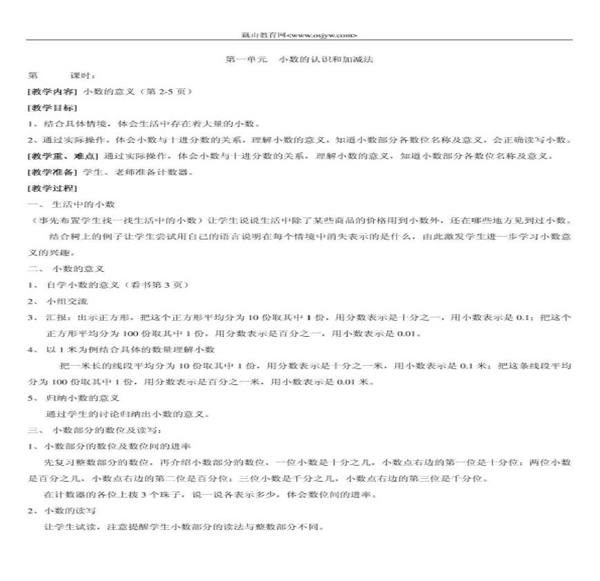
第一页预览图:
第二页预览图:
·
进入下载地址列表
其他资料
猜你喜欢
下载排行
2008年硕士研究生入学考试数据结构
点击量:5次
2
初等代数研究(下册)
3
航天器轨道动力学与控制 (下册)_
4
《航空发动机控制》下册
5
自我效能 控制的实施(下册)
6
水污染控制工程_(下册)_(第二版)_高廷耀_顾国维
7
水污染控制工程_工程_(下册)_(第二版)_高廷耀_顾
8
染整工艺原理新版本 赵涛 下册
9
机械设计原理与方法 钟毅芳下册
10
抽屉原理(四年级奥数彩色版含解答)
11
四年级奥数学习之抽屉原理(彩色版含解答)
12
秘密花园 适合三四年级学生阅读 小书房 世界经典
13
小学生阅读阶梯训练 四年级
14
ts008061中学生物通用教案设计精编
15
成为优秀学生的秘诀-数字化思维学习法(上、下册
16
中学生物通用教案设计精编
17
普九义务教材通用教案设计精编 中学卷:中学生物
18
语文版小学语文一年级下册电子课本(2016年最新版
19
语文版小学语文二年级下册电子课本(2017年最新版
20
苏教版小学语文二年级下册电子课本(2017年最新版
21
外研社3起点小学英语五年级下册电子课本
22
北师大一年级起点小学英语一年级下册电子课本
23
北师大一年级起点小学英语四年级上册电子课本
24
北师大一年级起点小学英语三年级下册电子课本
25
人教版小学语文三年级下册电子课本(2018年最新版
26
人教版小学语文二年级下册电子课本(2017年最新版
27
北师大一年级起点小学英语六年级下册电子课本
28
北师大一年级起点小学英语四年级下册电子课本
29
北师大版小学语文一年级下册电子课本(2016年最新
30
北师大一年级起点小学英语五年级下册电子课本
31
九年义务教育六年制小学语文教案:一年级【爱看电
32
九年义务教育六年制小学语文教案:四年级【爱看电
33
九年义务教育六年制小学语文教案:五年级【爱看电
34
重大版小学英语六年级下册电子课本
35
重大版小学英语三年级下册电子课本
36
重大版小学英语四年级上册电子课本
37
重大版小学英语四年级下册电子课本
《期货交易策略》[美]斯坦利.克罗(
点击量:200次
200
2
《期货交易策略》[美]斯坦利.克罗(Stan
200
3
GBT14976-2002流体输送用不锈钢无缝钢
200
4
水利水电工程环境保护概估算编制规程 S
200
5
锅炉、热交换器用不锈钢无缝钢管 GB 13
200
6
GB_50041-2008_锅炉房设计规范
200
7
GBT--9089.1-2008
200
8
韩顺平玩转oracle视频教程笔记
200
9
使用频率最高的一千句 英语
200
10
《毛宗岗批评本三国演义》[明] 罗贯中
200
11
GB/T 50610-2010 车用乙醇汽油储运设
200
12
7944740
200
13
WHO+Classification+of+Tumours+of+Fem
200
14
1998年考研英语真题及解析
200
15
线性代数 98 国防科大 321
200
16
JBZQ 4224-2006 O形橡胶密封圈