网站域名:www.99biaozhun.com
会员登陆
免费注册
网站首页
最近更新
教育
技术资料
生活
图纸
搜索
上传资料
发布
当前位置:
>
文档资料
> 安徽巢湖平顶山西坡剖面印度阶与奥伦尼克阶界线层高分辨率牙形石
安徽巢湖平顶山西坡剖面印度阶与奥伦尼克阶界线层高分辨率牙形石.pdf 免费下载
星级评价:
暂无
文件大小:651.3KB
下载权限:无需注册
更新时间:2023-02-21
文件类型:.pdf
隶属栏目:文档资料
上传会员:王者归来
浏览次数:1
授权方式:非商业性使用。侵权违法举报 i99biaozhun@163.com
内容介绍
安徽巢湖平顶山西坡剖面印度阶与奥伦尼克阶界线层高分辨率牙形石生物地层资料下载,喜欢的朋友可以下载收藏!
第一页预览图:
第二页预览图:
·
进入下载地址列表
其他资料
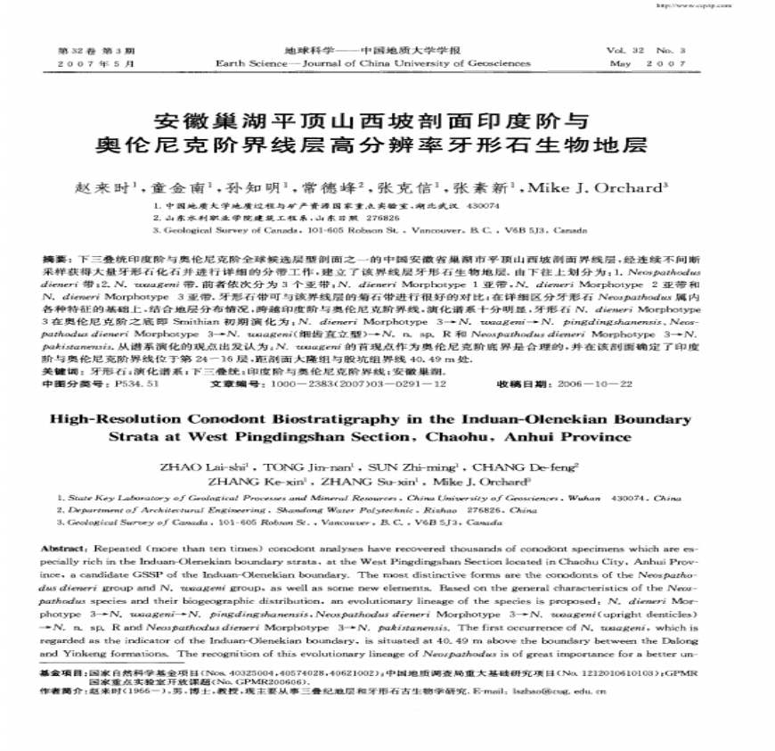
下三叠统全球候选层型剖面之一的中国市层,经连续不问断采样获得大量化石并进行详细的分带工作,建立了该层 学习资料页 _r地球科学 ———中国地质学报V N 第 卷 第 期 。
猜你喜欢
下载排行
2008年硕士研究生入学考试数据结构
点击量:5次
2
洗脑术:思想控制的荒唐史(英)多米尼克·斯垂特
3
多米尼克·斯垂特菲尔德 洗脑术 思想控制的荒唐史
4
GB 4457.5-1984机械制图 剖面符号
5
GB 4457[1].5-1984机械制图 剖面符号
6
GB-T4457.5-84机械制图剖面符号
7
GB-T 4457.5-1984 机械制图剖面符号
8
GB-T 4457.5-84 机械制图 剖面符号
9
GB 4457.5-1984国家标准机械制图剖面符号
10
GBT 4457.5-1984 机械制图 剖面符号
11
GB T4457.5-1984 机械制图 剖面符号
12
[摄影构图与图像语言].(德)科拉.巴尼克.(德)格奥
13
洗脑术:思想控制的荒唐史(英)多米尼克·斯垂 (
14
2012年巢湖事业单位考试冲刺真题及答案解析
15
[英国 多米尼克.奥布莱恩] 如何通过考试
16
多米尼克·奥贝雷恩+如何通过考试
17
[漫画统计学入门].[美]戈尼克_
18
[美]戈尼克:漫画统计学入门
19
漫画统计学入门--[美]戈尼克
20
漫画统计学入门--[美]戈尼克史密斯.扫描版
21
[漫画统计学入门].[美]戈尼克史密斯.扫描版
22
[漫画统计学入门][1].[美]戈尼克史密斯.扫描版
23
[漫画统计学入门].[美]戈尼克史密斯
24
[漫画统计学入门].[美]戈尼克史密斯.扫描版[1]
25
漫画统计学([美]戈尼克.史密斯着梁杰等译-2002)
26
[漫画统计学入门].[美]戈尼克
27
《漫画统计学入门》(The Cartoon Guide to Statis
28
统计学.[美]戈尼克史密斯.扫描版
29
漫画统计学入门[美]戈尼克史密斯.扫描版
30
漫画统计学入门--[美]戈尼克_
31
欺骗的艺术[美]凯文·米特尼克
32
《欺骗的艺术》电子版(凯文.米特尼克_着)
33
《欺骗的艺术》电子版(凯文.米特尼克 着)
34
《自控术:如何管住自己的生活心理学》(菲尼克
35
《自控术:如何管住自己的生活心理学》(菲尼克)
36
【德】梅尼克:德国的浩劫
37
[德]梅尼克 德国的浩劫
《期货交易策略》[美]斯坦利.克罗(
点击量:200次
200
2
《期货交易策略》[美]斯坦利.克罗(Stan
200
3
GBT14976-2002流体输送用不锈钢无缝钢
200
4
水利水电工程环境保护概估算编制规程 S
200
5
锅炉、热交换器用不锈钢无缝钢管 GB 13
200
6
GB_50041-2008_锅炉房设计规范
200
7
GBT--9089.1-2008
200
8
韩顺平玩转oracle视频教程笔记
200
9
使用频率最高的一千句 英语
200
10
《毛宗岗批评本三国演义》[明] 罗贯中
200
11
GB/T 50610-2010 车用乙醇汽油储运设
200
12
7944740
200
13
WHO+Classification+of+Tumours+of+Fem
200
14
1998年考研英语真题及解析
200
15
线性代数 98 国防科大 321
200
16
JBZQ 4224-2006 O形橡胶密封圈