网站域名:www.99biaozhun.com
会员登陆
免费注册
网站首页
最近更新
教育
技术资料
生活
图纸
搜索
上传资料
发布
当前位置:
>
文档资料
> SONY HDR-XR260E中文使用说明书
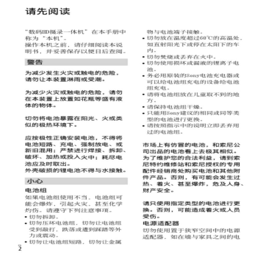
SONY HDR-XR260E中文使用说明书.pdf 免费下载
星级评价:
暂无
文件大小:2.7 M
下载权限:无需注册
更新时间:2022-09-26
文件类型:.pdf
隶属栏目:文档资料
上传会员:爱琴海
浏览次数:1
授权方式:非商业性使用。侵权违法举报 i99biaozhun@163.com
内容介绍
SONY HDR-XR260E中文使用说明书资料下载,喜欢的朋友可以下载收藏!
第一页预览图:
第二页预览图:
·
进入下载地址列表
其他资料
猜你喜欢
下载排行
2008年硕士研究生入学考试数据结构
点击量:5次
2
清末上海租界社会研究香港中文硕博士论文
3
中文系研究生入学考试大综合试题汇编
4
CoDeSys_SoftMotion_运动控制中文编程手册
5
《现代控制系统》中文版
6
COSO内部控制整合框架(中文版)
7
欧姆龙CPM1A可编程控制器(PLC)操作手册--中文
8
AUTOCAD 2005中文版建筑制图100例_0.rar_
9
USB控制芯片cy7c68013中文手册
10
Pragmatic Version Control.1.0中文共享版
11
三菱运动控制器Q系列编程手册虚模式篇中文高清版
12
IEC62271 中文版 开关设备和控制设备
13
FMVSS 204 中文版 转向控制装置的向后位移技术标
14
ET-SZ6使用说明书0706
15
内部控制-整合框架(2013版)-中文版
16
Pragmatic+Version+Control.1.0中文共享版
17
spc统计过程控制(第二版-中文)
18
VisualBasic6·0简体中文版vb标准版下载vb下载.ra
19
CAN控制器SJA1000中文资料
20
SPC-Manual 中文版(SPC统计过程控制参考手册)
21
《MBA全套中文教程》MBA案例_
22
电化学方法原理与应用第二版中文版非扫描
23
ABB变频器的基本原理和应用-基本参数设置(中文)
24
《操作系统精髓与设计原理(原书第6版)》PDF中文版
25
编译原理中文(龙书第2版)
26
动量、热量和质量传递原理(第四版)中文翻译
27
金融工程原理(萨利赫 N.内夫茨)(中文版)
28
Lehninger生物化学原理 (中文版881-980) 周海梦译
29
Lehninger生物化学原理 (中文版331-420) 周海梦译
30
曼昆-微观经济学原理-中文第六版完整版_
31
Lehninger生物化学原理(第三版中文版) 周海梦译
32
Lehninger生物化学原理 (中文版001-050) 周海梦译
33
ISO_2553_焊接符号(中文版)
34
奇迹课程教师指南词汇补编---简体中文
35
单镜头3D摄影机成像光学系统(之一)——日本Sony
36
孤独星球lonely planet贵州中文版 旅行旅游攻略书
37
日常泰语中文对照 旅行旅游攻略书籍
《期货交易策略》[美]斯坦利.克罗(
点击量:200次
200
2
《期货交易策略》[美]斯坦利.克罗(Stan
200
3
GBT14976-2002流体输送用不锈钢无缝钢
200
4
水利水电工程环境保护概估算编制规程 S
200
5
锅炉、热交换器用不锈钢无缝钢管 GB 13
200
6
GB_50041-2008_锅炉房设计规范
200
7
GBT--9089.1-2008
200
8
韩顺平玩转oracle视频教程笔记
200
9
使用频率最高的一千句 英语
200
10
《毛宗岗批评本三国演义》[明] 罗贯中
200
11
GB/T 50610-2010 车用乙醇汽油储运设
200
12
7944740
200
13
WHO+Classification+of+Tumours+of+Fem
200
14
1998年考研英语真题及解析
200
15
线性代数 98 国防科大 321
200
16
JBZQ 4224-2006 O形橡胶密封圈