GB 8811-2008 硬质泡沫塑料 尺寸稳定性试验方法.pdf 免费下载

内容介绍
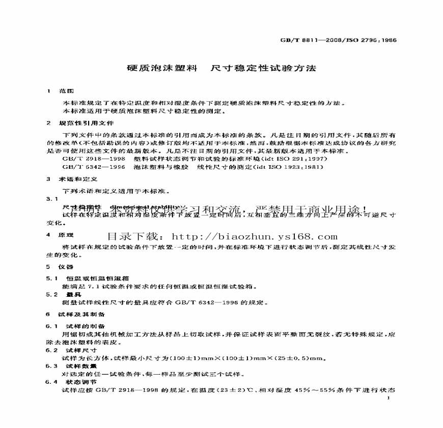
GB 8811-2008 硬质泡沫塑料 尺寸稳定性试验方法资料下载,喜欢的朋友可以下载收藏!
第一页预览图:

第二页预览图:

T _国家_国内 xb 查看 学习资料页 书书犐犆牦犌中华人民共和国国家犌犅犜犐牦犗:代替T T_低温水浴,沥青 其他人还搜了硬质聚氨酯泡沫塑料 塑胶跑道新国标b b b修改单 b平板玻璃国家标准 塑料老化试验标准 b混凝土外加剂规范 预拌混凝土b b挤塑板规范 国标b下载 聚乙烯闭孔泡沫板国家标准 b预拌砂浆国家标准 塑化剂检测国家标准 硬质泡沫塑料拉伸性能试验方法 硬质泡沫塑料压缩强度 硬质泡沫塑料衬垫包装 硬质泡沫塑料 硬质泡沫塑料保温板 硬质泡沫塑料吸水率 硬质泡沫塑料产品标准 硬质聚氯乙烯泡沫塑料 硬质泡沫塑料 国标 硬质泡沫塑料规范 聚乙烯闭孔泡沫板执行标准 聚乙烯泡沫板国家标准 T 国内 下载地址T 下载排行 最新资料 ? 工程技术交流与学习资料下载橡胶塑料 T (下载) 本等同采用ISO:。
,标准,标准分 标准编号:T 标准名称: 英文名称:T T R r T r b T 是非强制性国 提问到问答: 。
2008年硕士研究生入学考试数据结构与C语言程序设计(991)试题与

2008年硕士研究生入学考试数据结构

点击量:5次

2关于盐岩储气库稳定性评价标准的研究
3GB 8104-1987 流量控制阀试验方法
4GBT 7267-2003 电力系统二次回路控制、保护屏及基
5基于Matlab的控制系统稳定性判定
6JB-T_6939.2-1993_小型风力发电机组用控制器_试验
7GB 16808-1997 可燃气体报警控制器技术要求和及试
8GB 8106-1987 方向控制阀试验方法
9GB 26076-2010-T 金属薄板(带) 轴向力控制疲劳
10电磁轴承_转子系统稳定性分析与控制器参数设计_
11GB 8104-87 流量控制阀试验方法
12GB 8106-87 方向控制阀试验方法
13钢结构稳定性原理
14GB-T 12212-2012 技术制图 焊缝符号的尺寸、比例
15GBT 12212-2012 技术制图 焊缝符号的尺寸、比例
16GB-T342-1997_冷拉圆钢丝、方钢丝、六角钢丝尺寸
17螺母尺寸 GB 06170
18GBT342-1997 冷拉圆钢丝、方钢丝、六角钢丝尺寸、
19GB_T905-94冷拉圆钢方钢六角钢尺寸外形重量及允许
20GB905-94——冷拉圆钢方钢六角钢尺寸外形重量及允
21GBT 4857.8-92 包装 运输包装件 六角滚筒试验方法
22GB/T 905-1994 冷拉圆钢、方钢、六角钢 尺寸、外
23GBT905-1994 冷拉圆钢、方钢、六角钢尺寸、外形、
24GB∕T905-1994(冷拉圆钢、方钢、六角钢尺寸、外
25GBT 342-1997冷拉圆钢丝、方钢丝、六角钢丝 尺寸
26GB_T905-94冷拉圆钢方钢六角钢尺寸外形重量及允
27GB_T 342-1997 冷拉圆钢丝、方钢丝、六角钢丝尺寸
28GB-T905-1994(冷拉圆钢、方钢、六角钢尺寸、外形
29GBT 905-1994 冷拉圆钢、方钢、六角钢尺寸、外形
30HG/T20553-2011 化工配管用无缝及焊接钢管尺寸
31HG 20553-2011-T 化工配管用无缝及焊接钢管尺寸
32HG/T20553-2011 化工配管用无缝及焊接钢管尺寸选
33HGT 20553-2011 化工配管用无缝及焊接钢管尺寸选
34HG/T20553-2011化工配管用无缝及焊接钢管尺寸选
35HG/T20553-2011 化工配管用无缝及焊接钢管尺寸选
36化工配管用无缝及焊接钢管尺寸选用-HGT 20553-201
37HGT20553-2011 化工配管用无缝及焊接钢管尺寸选用