网站域名:www.99biaozhun.com
会员登陆
免费注册
网站首页
最近更新
教育
技术资料
生活
图纸
搜索
上传资料
发布
当前位置:
>
文档资料
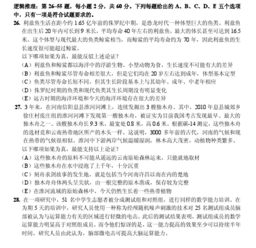
> 2013年10月在职攻读硕士全国联考MBA逻辑真题
2013年10月在职攻读硕士全国联考MBA逻辑真题.pdf 免费下载
星级评价:
暂无
文件大小:420.6KB
下载权限:无需注册
更新时间:2022-11-17
文件类型:.pdf
隶属栏目:文档资料
上传会员:momo
浏览次数:1
授权方式:非商业性使用。侵权违法举报 i99biaozhun@163.com
内容介绍
2013年10月在职攻读硕士全国联考MBA逻辑真题资料下载,喜欢的朋友可以下载收藏!
第一页预览图:
第二页预览图:
·
进入下载地址列表
其他资料
猜你喜欢
下载排行
2008年硕士研究生入学考试数据结构
点击量:5次
2
2011年在职攻读硕士学位全国联考研究生入学资格考
3
_考研英语真题研究5遍法(目标60分)
4
考研英语真题研究6遍法(目标65分)
5
2012年1月研究生英语学位课统考真题及答案
6
2003-2008北京邮电大信号与系统硕士研究生入学试
7
_考研英语真题研究5遍法_目标60分_
8
中科院研究生入学考试-考研真题-光学2007
9
湖北省2010年博士研究生入学考试英语联考试题及答
10
考研英语真题研究5遍法(目标60分)
11
_考研英语真题研究5遍法(目标70分)
12
2000考研数学二真题及答案
13
1996考研数学二真题及答案
14
1999考研数学二真题及答案
15
中科院博士研究生入学考试英语真题及答案 2000
16
中科院博士研究生入学考试英语真题及答案 2001
17
中科院博士研究生入学考试英语真题及答案 2002.10
18
研究生英语学位课统考真题答案2000-2011年
19
2《高考数学真题分类解读 第2册》高考真题研究组
20
2015全国硕士研究生入学统一考试教育学专业真题与
21
2015全国硕士研究生入学统一考试历史学专业真题与
22
中国科学研究院中科院考博英语真题试题试卷及答案
23
2011年12月研究生学位英语真题
24
2009年全国硕士研究生入学考试计算机统考真题(完
25
2009年全国硕士研究生入学考试计算机统考真题参考
26
考研英语真题研究5遍法_目标60分_
27
考研英语真题研究5遍法
28
研究生入学考试要点、真题解析与模拟试卷 (自动
29
2000-数学二真题、标准答案及解析
30
华南理工研究生入学考试建筑物理真题 2004--2012
31
高考数学真题分类解读第2册
32
历年考研数学真题及解析 1996年研究生入学考试数
33
历年考研数学真题及解析 1995年研究生入学考试数
34
历年考研数学真题及解析 1995年研究生入学考试数
35
历年考研数学真题及解析 1996年研究生入学考试数
36
历年考研数学真题及解析 1996年研究生入学考试数
37
历年考研数学真题及解析 1996年研究生入学考试数
《期货交易策略》[美]斯坦利.克罗(
点击量:200次
200
2
《期货交易策略》[美]斯坦利.克罗(Stan
200
3
GBT14976-2002流体输送用不锈钢无缝钢
200
4
水利水电工程环境保护概估算编制规程 S
200
5
锅炉、热交换器用不锈钢无缝钢管 GB 13
200
6
GB_50041-2008_锅炉房设计规范
200
7
GBT--9089.1-2008
200
8
韩顺平玩转oracle视频教程笔记
200
9
使用频率最高的一千句 英语
200
10
《毛宗岗批评本三国演义》[明] 罗贯中
200
11
GB/T 50610-2010 车用乙醇汽油储运设
200
12
7944740
200
13
WHO+Classification+of+Tumours+of+Fem
200
14
1998年考研英语真题及解析
200
15
线性代数 98 国防科大 321
200
16
JBZQ 4224-2006 O形橡胶密封圈