网站域名:www.99biaozhun.com
会员登陆
免费注册
网站首页
最近更新
教育
技术资料
生活
图纸
搜索
上传资料
发布
当前位置:
>
文档资料
> 2010建筑工程建筑面积计算规范
2010建筑工程建筑面积计算规范.pdf 免费下载
星级评价:
暂无
文件大小:770.8KB
下载权限:无需注册
更新时间:2023-05-05
文件类型:.pdf
隶属栏目:文档资料
上传会员:蔡业荣
浏览次数:1
授权方式:非商业性使用。侵权违法举报 i99biaozhun@163.com
内容介绍
2010建筑工程建筑面积计算规范资料下载,喜欢的朋友可以下载收藏!
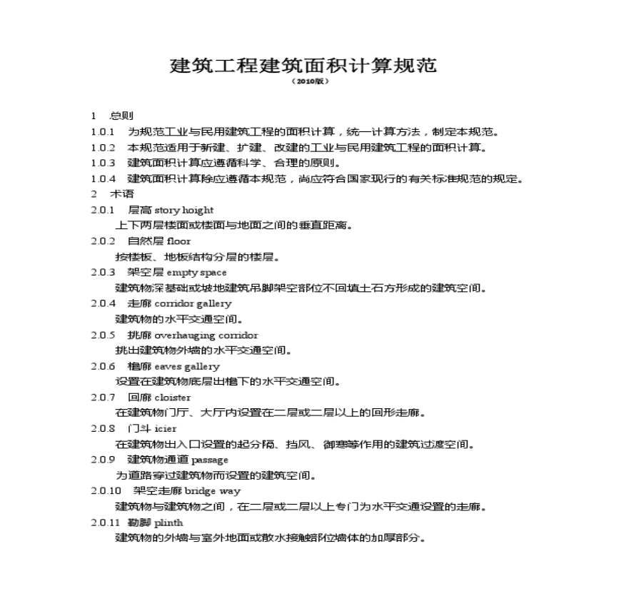
第一页预览图:
第二页预览图:
·
进入下载地址列表
其他资料
GBT 。
《建筑工程建筑面积计算规范》 架空层 r 仅有结构支撑而无外围护结构的开敞空间层。
走廊 rr 学习资料页 建筑工程建筑面积计算规范新出台的建筑工程建筑面积计算规范建筑工程,建筑面积计算规范建筑面积是以平方米为计量单位反映房屋建筑规模的实物量指标b GBT 元 _百科作者:中华人民共和国住房和城乡建设部,中华人民共和国国家质量时间:年月日b 。
猜你喜欢
下载排行
2008年硕士研究生入学考试数据结构
点击量:5次
2
中美欧抗震设计规范地震动参数换算关系的研究
3
行业研究_国信证券_邱波_建筑工程行业:2季度投资
4
《微电网接入10kV及以下配电网技术规范》广西地方
5
GBZ-T211-2008建筑行业职业病危害预防控制规范
6
GB 50779-2012石油化工控制室抗爆设计规范 (1)
7
GB50325-2010民用建筑工程室内环境污染控制规
8
GB50325-2010民用建筑工程室内环境污染控制规范
9
GB 50779-2012石油化工控制室抗爆设计规范
10
GB 50325-2010 民用工程室内环境污染控制规范
11
建筑工程各类水泵电气控制图集
12
《雨水控制与利用工程设计规范》宣贯课件(建筑与
13
GB50325-2010 民用建筑工程室内环境污染控制规范
14
GB 27404-2008-T 实验室质量控制规范 食品理化检
15
GB50779-2012 石油化工控制室抗爆设计规范
16
建筑工程各类水泵电器控制图集
17
《GB 50396-2007 出入口控制系统工程设计规范_含
18
GB21447-2008T 钢质管道外腐蚀控制规范
19
195-GB50325-2001民用建筑工程室内污染控制规范
20
GB 50779-2012《石油化工控制室抗爆设计规范》
21
GB50325-2001民用建筑工程室内环境污染控制规范
22
企业内部控制基本规范
23
GB27404-2008 实验室质量控制规范 食品理化检测
24
GB50325-2010民用建筑工程室内环境污染控制
25
HJ 574-2010 农村生活污染控制技术规范
26
SHT 3160-2009 石油化工控制室抗爆设计规范
27
GB 50779-2012 石油化工控制室抗爆设计规范
28
GB 50396-2007 出入口控制系统工程设计规范
29
GB_50396-2007_出入口控制系统工程设计规范_含条
30
GB50396-2007出入口控制系统工程设计规范(含条文
31
SH_T 3006-2012 石油化工控制室设计规范
32
某建筑工程质量控制点
33
GBT 25135-2010 锻造工艺质量控制规范
34
GB 50325-2010 民用建筑工程室内环境污染控制规
35
石油化工控制室设计规范SH/T3006-2012
36
室内环境污染规范
37
SY0007-99钢质管道及储罐腐蚀控制工程设计规范
《期货交易策略》[美]斯坦利.克罗(
点击量:200次
200
2
《期货交易策略》[美]斯坦利.克罗(Stan
200
3
GBT14976-2002流体输送用不锈钢无缝钢
200
4
水利水电工程环境保护概估算编制规程 S
200
5
锅炉、热交换器用不锈钢无缝钢管 GB 13
200
6
GB_50041-2008_锅炉房设计规范
200
7
GBT--9089.1-2008
200
8
韩顺平玩转oracle视频教程笔记
200
9
使用频率最高的一千句 英语
200
10
《毛宗岗批评本三国演义》[明] 罗贯中
200
11
GB/T 50610-2010 车用乙醇汽油储运设
200
12
7944740
200
13
WHO+Classification+of+Tumours+of+Fem
200
14
1998年考研英语真题及解析
200
15
线性代数 98 国防科大 321
200
16
JBZQ 4224-2006 O形橡胶密封圈